近日
“体重管理年”引发全民热议
健康减重成为人们关注的焦点
你是否也陷入了“体重危机”中
别担心,这份指南将为你指明方向
助你轻松拥有健康好身材
国家卫生健康委面向公众发布的《体重管理指导原则(2024年版)》指出,有研究预测,如果得不到有效遏制,2030年我国成人超重肥胖率将达到70.5%,儿童超重肥胖率将达到31.8%。
什么样的胖才是真的超重肥胖?
超重和肥胖受多种因素的影响。其中包括了遗传、饮食、身体活动水平、生活习惯以及社会环境的改变等。
体质指数(BMI)是衡量人体胖瘦程度的标准。
BMI=体重(kg)/身高(m)⊃2;
我国健康成年人的BMI正常范围在18.5至24之间。
BMI在24至28之间被定义为超重。
达到或超过28就是肥胖。其中,又根据BMI分为轻度肥胖、中度肥胖、重度肥胖以及极重度肥胖。

健康减肥该怎么吃?
此前,国家卫健委发布《成人肥胖食养指南(2024年版)》,手把手教你科学减肥!
值得注意的是,这份食谱细化到了全国不同地区的食谱示例,并备注了食谱的“总能量”。

华东大部分地区,如上海,主食以大米为主,有较丰富的湖鲜、河鲜等水产品,口味偏清淡,具有东方健康膳食模式的特点。以下列举了华东地区春季推荐食谱:
春季推荐食谱


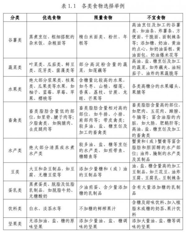
这些食物优先选
鼓励主食以全谷物为主,适当增加粗粮并减少精白米面摄入;
保障足量的新鲜蔬果摄入,但要减少高糖水果及高淀粉含量蔬菜的摄入;
优先选择脂肪含量低的食材,如瘦肉、去皮鸡胸肉、鱼虾等;
优先选择低脂或脱脂奶类。

这些食物要少吃
减重期间应少吃油炸食品、含糖烘焙糕点、糖果、肥肉等高能量食物(高能量食物通常是指提供400kcal/100g以上能量的食物)。
减重期间饮食要清淡,每天食盐摄入量不超过5g,烹调油不超过20~25g,添加糖的摄入量最好控制在25g以下。
减重期间应严格限制饮酒。每克酒精可产生约7kcal能量,远高于同质量的碳水化合物和蛋白质产生的能量值。
总之就是,低能低脂、少盐少油、控糖限酒。
每天具体吃多少?
控制总能量摄入和保持合理膳食是体重管理的关键。控制总能量摄入,可基于不同人群每天的能量需要量(如下表),推荐每日能量摄入平均降低30%~50%或降低500~1000kcal,或推荐每日能量摄入男性1200~1500kcal、女性1000~1200kcal的限能量平衡膳食。

可根据身高(cm)减去105计算出理想体重(kg),再乘以能量系数15~35kcal/kg(一般卧床者15kcal/kg、轻身体活动者20~25kcal/kg、中身体活动者30kcal/kg、重身体活动者35kcal/kg),计算成人个体化的一日能量。
科学减肥,这4件事要记牢
《成人肥胖食养指南(2024年版)》建议,三大宏量营养素的供能比分别为:脂肪20%~30%、蛋白质15%~20%、碳水化合物50%~60%,推荐早中晚三餐供能比为3:4:3。
定时定量规律进餐
要做到重视早餐,不漏餐,晚餐勿过晚进食,建议在17:00~19:00进食晚餐,晚餐后不宜再进食任何食物,但可以饮水。
少吃零食,少喝饮料
不论在家还是在外就餐,都应力求做到饮食有节制、科学搭配,不暴饮暴食,控制随意进食零食、喝饮料,避免夜宵。
进餐宜细嚼慢咽
摄入同样的食物,细嚼慢咽有利于减少总食量,减缓进餐速度,可以增加饱腹感,降低饥饿感。
适当改变进餐顺序
按照“蔬菜一肉类一主食”的顺序进餐,有助于减少高能量食物的进食量。
❤ 往期推荐:先吃菜还是先吃饭?这种进餐顺序帮你轻松控制血糖!

除了吃,减肥还有这些小窍门
睡觉
肥胖患者应按昼夜生物节律,保证每日7小时左右的睡眠时间。
❤ 往期推荐:月亮不睡你不睡,你当月亮是你家床头灯啊?运动
肥胖患者减重的运动原则是中低强度有氧运动为主,抗阻运动为辅,每周进行150~300分钟,中等强度的有氧运动每周5~7天,至少隔天运动1次,抗阻运动每周2~3天,隔天1次,每次10~20分钟,每周通过运动消耗能量2000kcal或以上。
❤ 往期推荐:打工人没时间运动,这种方法或许能帮助你!少坐
每天静坐和被动视屏时间要控制在2到4个小时以内,长期静坐或伏案工作者,每小时要起来活动3到5分钟。
❤ 往期推荐:长期保持这个行为,危害比你想象的更严重健康科普
减肥要循序渐进
较为理想的减重目标应该是
6个月内
减少当前体重的5%~10%
合理的减重速度为
每月减2~4公斤
文字来源 | 央视新闻
原标题:《减肥党必看,官方认证春季减肥食谱,照着吃就能瘦~》
阅读原文
相关知识
官方“减肥食谱”发布 可以“吃着瘦”的方法来了
春季减肥吃什么食物瘦的快 春季减肥食谱让你健康减肥
春季减肥必吃的十大瘦身食谱
春季减肥必吃的十大瘦身食谱(2)
春季养生减肥食谱有哪些?春季吃什么能够减肥?
减肥必备的4款春季养生减肥食谱
春季减肥食谱怎么吃,健康减肥食谱推荐
春季瘦身食谱 春季如何减肥
春季健康减肥方法 照做月瘦10斤
原来她也有减肥烦恼,来看看周冬雨春季减肥食谱吧!
网址: 减肥党必看,官方认证春季减肥食谱,照着吃就能瘦~ https://m.trfsz.com/newsview1245731.html