首页 > 资讯 > 共识发布∣热景生物多项目列入健康体检项目推荐清单

共识发布∣热景生物多项目列入健康体检项目推荐清单

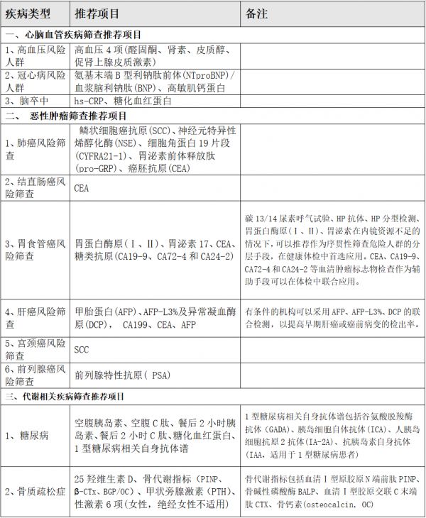
《健康体检与管理》杂志编委会联合北京医学会健康管理学分会等学术组织,汇聚了全国健康体检与管理机构80余位知名专家的意见建议,制定了成人个体化健康体检基本项目和常见慢性病筛查体检项目的推荐清单,形成《成人个体化健康体检项目推荐专家共识》,已于近期发布。针对常见病和慢性病的健康体检项目推荐清单,热景生物多个项目获得推荐(表1)。

表1 共识推荐的涉及热景生物的成人个体化健康体检项目清单表

热景生物体检项目推荐清单检测方法:单人份+高通量+化学发光


【参考文献】《健康体检与管理》杂志编委会, 中国医师协会医师健康管理与医师健康保险专业委员会, 北京医学会健康管理学分会, 等. 成人个体化健康体检项目推荐专家共识[J]. 健康体检与管理, 2023, 4(3): 201-219.

相关知识

成人个体化健康体检项目推荐专家共识.pdf
健康体检基本项目专家共识(2022)
健康体检推荐项目
健康证检查项目(健康证体检哪些项目)
健康证体检项目有哪些,公共场所健康证体检项目有哪些
健康体检:全面细致的多个项目检查与最佳体检项目推荐(2024版)
超全宝宝体检项目清单
乳酸菌发酵饮品检验项目清单。
健康入职标准:正常体检项目清单(年度2024版)
卫生部禁止将放射检查列入儿童婴幼儿体检项目

网址: 共识发布∣热景生物多项目列入健康体检项目推荐清单 https://m.trfsz.com/newsview1392110.html