近期,国家卫健委制定的《成人肥胖食养指南(2024年版)》引起了很多朋友关注,为了让大家更好的运用这份食养指南,小编总结好该指南中的要点~
全文分为“吃什么、吃多少、怎么吃以及减肥时期的注意事项”四个部分,可以按自己所需进行阅读。

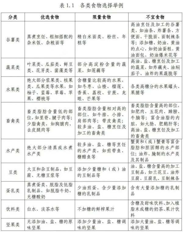
健康的食物往往能够给身体带来更多益处,在各类日常食物的选择上,指南中给出“优选”“限量”还是“不宜”食物:

总的来说,可以分为以下两部分:
减肥期间建议优先选择以下食物:
01.鼓励主食以全谷物为主,适当增加粗粮并减少精白米面摄入。
02.保障足量的新鲜蔬果摄入,但要减少高糖水果及高淀粉含量蔬菜的摄入。
03.优先选择脂肪含量低的食材,如瘦肉、去皮鸡胸肉、鱼虾等。
04.优先选择低脂或脱脂奶类。
01.减重期间应少吃油炸食品、含糖烘焙糕点、糖果、肥肉等高能量食物(高能量食物通常是指提供400kcal/100g 以上能量的食物)。
02.减重期间饮食要清淡,每天食盐摄入量不超过5g,烹调油不超过20~25g,添加糖的摄入量最好控制在25g以下。
03.减重期间应严格限制饮酒。每克酒精可产生约 7kcal 能量,远高于同质量的碳水化合物和蛋白质产生的能量值。
减脂的底层逻辑是保证热量缺口。那么,如何计算自己摄入热量呢?减肥期间究竟该吃多少?
3个方法帮你确定自己每天摄入量。

减肥人士推荐每日能量摄入平均降低 30%~50%或降低500~1000kcal,或推荐每日能量摄入男性 1200~1500kcal、女性1000~1200kcal 的限能量平衡膳食。
方法二
可根据不同个体基础代谢率和身体活动相应的实际能量需要量,分别给予超重和肥胖个体 85%和 80%的摄入标准,以达到能量负平衡,同时能满足能量摄入高于人体基础代谢率的基本需求,帮助减重、减少体脂。
方法三
可根据身高(cm)-105 计算出理想体重(kg),再乘以能量系数15~35kcal/kg(一般卧床者15kcal/kg、轻身体活动者 20~25kcal/kg、中身体活动者30kcal/kg、重身体活动者 35kcal/kg),计算成人个体化的一日能量。
《成人肥胖食养指南(2024年版)》建议三大宏量营养素的供能比分别为脂肪20%~30%、蛋白质15%~20%、碳水化合物50%~60%,推荐早中晚三餐供能比为3:4:3。
确定好脂肪、蛋白质、碳水化合物摄入量后,也要同时兼顾下面这些饮食习惯,有助于养成易瘦体质:
01.定时定量规律进餐
虽然减肥需要控制食物的摄入,但盲目少吃或不吃不可取,过度饥饿反而可能会导致进食过量。
重视早餐,不漏餐,晚餐勿过晚进食,建议在17:00~19:00 进食晚餐,晚餐后不宜再进食任何食物但可以饮水。
02.少吃零食,少喝饮料,不吃夜宵
不论在家还是在外就餐,都应力求做到饮食有节制、科学搭配不暴饮暴食,控制随意进食零食、喝饮料,避免吃夜宵。
03.进餐宜细嚼慢咽
摄入同样的食物,细嚼慢咽有利于减少总食量减缓进餐速度,可以增加饱腹感,降低饥饿感。
04.适当改变进餐顺序
适当改变进餐顺序也是一种简单、易行、有效的减重方法,按照“蔬菜一肉类一主食”的顺序进餐,有助于减少高能量食物的进食量。
想要取得突出的减肥效果,保持良好的生活习惯是重要且必要的。注意以下事项,能够帮助我们更快速的看到改变:
睡觉
睡眠质量对减脂效率的影响至关重要。经常熬夜、睡眠不足、作息无规律可引起内分泌紊乱,脂肪代谢异常,导致“过劳肥”。肥胖患者应按昼夜生物节律,保证每日7小时左右的睡眠时间。
运动
身体活动不足或缺乏和久坐的静态生活方式是肥胖发生的重要原因。建议肥胖患者减重的运动每周进行150~300分钟,中等强度的有氧运动每周5~7天,至少隔天运动1次。
抗阻运动每周2~3天,隔天1次,每次10~20分钟,每周通过运动消耗能量2000kcal或以上。
少坐
此外,每天静坐和被动视屏时间,要控制在2~4 小时以内,对于长期静坐或伏案工作者每小时要起来活动 3~5 分钟。
减肥要循序渐进,较为理想的减重目标应该是6个月内减少当前体重的5%~10%,合理的减重速度为每月减2~4kg,不要急功近利,否则可能会对健康造成不良影响。
当然,减重的过程中不只要关注体重的变化,更要关注体脂率和肌肉量的变化,保持运动,做到减少肌肉的流失,维持机体的肌肉量和基础代谢率。
相关知识
建议收藏!卫健委发布的减肥干货,谁还不知道!
孕期知识 干货‼️建议收藏
国家卫健委“减肥食谱”发布!做到的人想不瘦都难,建议收藏→
【科普】国家卫健委发布,手把手教你科学减肥!建议收藏!
新手不知道如何健身?全程干货,建议收藏!
国家版减肥指南来了!全是干货,赶快收藏→
国家卫健委发布,手把手教你科学减肥!建议收藏!
国家卫健委发布,手把手教你科学减肥!建议收藏
草书技法点识别(干货建议收藏)
卫健委最新减肥指南打脸网红偏方!3个月瘦20斤不反弹的干货来了
网址: 建议收藏!卫健委发布的减肥干货,谁还不知道! https://m.trfsz.com/newsview1471771.html