与24小时的光-暗周期保持同步对于生物维持健康的生理状态至关重要,中枢神经系统生物钟存在于视交叉上核(SCN),与光感受器联系,直接感受外界输入的光信号。日光量(光周期)的变化改变机体生理行为,并与心血管疾病、能量代谢疾病、情绪障碍、神经退行性疾病的发生密切相关。中缝核(MRN)是大脑内最主要的血清素能神经元(5-HT)核团,可投射到SCN脑区调控昼夜节律。单细胞测序实验发现MRN-5HT神经元存在一类共表达En1和Pet1 的亚群神经元(称为mrEn1-Pet1神经元),可将血清素从囊泡谷氨酸转运蛋白3(VGLUT3将谷氨酸包入突触囊泡)分离到调控昼夜节律和睡眠时相神经环路的不同的轴突分支上。这种分支特异性的神经递质重分布与光周期密切相关,但具体神经环路机制尚不十分清楚。2024年7月17日哈弗医学院S. M. Dymecki团队在Nature杂志发表文章揭示了响应季节依赖性光照时间变化的神经环路机制和神经递质再分布的作用机制。
1
特异性神经递质再分布响应光照变化
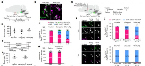
转基因工具小鼠结合高分辨成像结果显示支配SCN的mrEn1-Pet1神经元boutons表达5-HT,但不表达VGLUT3。病毒示踪实验表明支配SCN的mrEn1-Pet1神经元的胞体富集表达5-HT和VGLUT3。研究人员将小鼠从正常光照环境下(12小时白光,12小时黑暗)转移到长光周期(19小时白光环境)或短光周期(5小时光照)环境中,结果发现在长光周期支配SCN的mrEn1-Pet1神经元TH和vGlut3阳性boutons数量增加约30%,而在短光周期这一比例增加约60%,经过在正常光照环境下生活2周后这种递质转移的现象消失。
图1、特异性神经递质再分布响应光照变化
2
敲除VGLUT3损害对光照周期的适应性变化
原位杂交实验发现短光周期环境并没有增加mrEn1-Pet1神经元VGLUT3基因的转录。为进一步证实这种轴突分支特异性神经递质在分布对行为的影响,研究人员进一步通过病毒工具特异性敲除支配SCN的mrEn1-Pet1神经元上的VGLUT3,构建VGLUT3 CKO小鼠。正常小鼠在暴露在短光周期环境后每天自由跑步的时间提前,经过2周时间后形成与该环境同步的活动规律。VGLUT3 CKO小鼠在上述环境中出现相位同步障碍的问题,需要25天才能形成与该环境同步的活动规律。此外,在ZT5-ZT12阶段(光照环境变化期间)VGLUT3 CKO小鼠自主跑步的总时间减少。而暴露在长光周期环境后VGLUT3 CKO小鼠自主跑步的总时间增多。在觉醒-睡眠周期中,在暴露在短光周期环境后ZT5-ZT12阶段正常小鼠觉醒时间增多,睡眠时间减少,作出适应性变化,而VGLUT3 CKO小鼠的觉醒时间并没有增多,睡眠时间也没有减少。分子实验表明暴露在短光周期环境下正常小鼠和VGLUT3 CKO小鼠SCN脑区节律基因Per1表达上调最高分别出现在ZT3和ZT9阶段,而神经元活性显著升高分别出现在ZT1和ZT5阶段,存在差异。在暴露在长光周期环境后正常小鼠ZT12-ZT19阶段正常小鼠的觉醒时间减少,睡眠时间增多,而VGLUT3 CKO小鼠并没有表现出类似的觉醒-睡眠周期变化。
图2、敲除VGLUT3损害对光照周期的适应性变化
3
光照周期的适应性变化的神经元
病毒示踪实验发现mrEn1-Pet1神经元主要接受来自于下丘脑视前区(POA)、下丘脑外侧区(LH)、外侧僵核(LHb)和腹侧被盖区(VTA),其中POA、LH、LHb直接接受来自内在光敏视网膜神经节细胞的直接输入。通过病毒工具抑制POA → MRN环路后支配SCN的mrEn1-Pet1神经元boutons上VGLUT3 和5-HT共定位增多,并能引起觉醒-睡眠周期紊乱,但在抑制LH→ MRN、LHb→ MRN环路后并不会出现上述现象。
图3、光照周期的适应性变化的神经元
总结
本文揭示了在光照周期变化后引起支配SCN的mrEn1-Pet1神经元TH和vGlut3递质重分布,并引起自主行为和睡眠-觉醒周期的改变。
【参考文献】
文章中图片均来自于原文

免责声明:本内容来自腾讯平台创作者,不代表腾讯新闻或腾讯网的观点和立场。
举报
相关知识
顶级期刊揭示控制摄食的最新神经环路,或有助于减肥
Nature Neuroscience: 王昌河团队揭示痛觉与情绪交互调控及慢性痛长期维持的正反馈神经闭环机制
中国科大揭示光感知调控血糖代谢的神经机制
Nature:新研究揭示交感神经系统控制胃肠道消化功能
Nature子刊:浙江大学段树民院士团队揭示神经病理性疼痛发生的关键脑区
Cell:薛天团队揭示光感知调控血糖代谢的神经机制
脸红、出汗、四肢颤抖 科学家揭示社交恐惧的神经环路机制
疼痛科学:揭示生理与心理痛苦的不同神经通路
Nature:为什么天冷时吃的更多?叶立团队揭示背后的神经学机制,为减肥和代谢健康提供新思路
生命科学学院张哲/杨竞课题组共同揭示NAD+介导的神经细胞“杀手”Sarm1蛋白的活性调节机制
网址: Nature:科学家揭示适应季节性光照变化的神经环路和神经递质再分布机制 https://m.trfsz.com/newsview1525482.html