2026锦辉·普洱健康城
普洱思茅马拉松
赛事期间
部分道路实施
交通管制通告
2026锦辉·普洱健康城普洱思茅马拉松将于2026年1月18日08:00-14:00在普洱市思茅区举办。为确保赛事安全、顺利进行,根据《中华人民共和国道路交通安全法》第三十九条之规定,公安机关交通管理部门将在赛事准备及比赛期间对部分道路采取临时管制措施,现将有关事项通告如下:
赛事路线
(一)马拉松:
普洱大剧院(起点)→滨河路→普洱大道→永平路→石龙路→茶城大道→普洱大道→普洱大道与龙生路路口(折返)→茶城大道→石龙路→永平路→普洱大道→振兴北路→振兴北路与无量路路口(折返)→振兴北路→普洱大道→园丁路→茶苑路→茶苑路普洱市全民健康生活主题公园(折返)→茶苑路→园丁路→普洱大道→滨河路→普洱大剧院(终点)。
(二)半程马拉松:
普洱大剧院(起点)→滨河路→普洱大道→永平路→石龙路→茶城大道→普洱大道→普洱大道与龙生路路口(折返)→茶城大道→石龙路→永平路→普洱大道→滨河路→普洱大剧院(终点)。

管制时间
(一)起、终点区域管制:滨河路普洱大剧院段,1月11日8:00至1月18日18:00实施交通管制措施;
(二)马拉松、半程马拉松赛道区域管制:1月18日6:00至14:30将分时、分段对赛道路段双向实施交通管制措施。
马拉松时间段



起、终点周边自驾运动员
临时停车区域
由于赛事当天起点区域临时停车区域位置有限,建议参赛运动员选择乘坐赛前摆渡车前往赛事起点处。
(一)沿河路(沿河路临时停车区仅限18日开放)
(二)茶马古镇A区停车场
(三)普洱印象停车场

关于赛事便民穿行点
经实地勘察,本届赛事将在以下七处路口设置便民穿行点,方便行人与非机动车在比赛间歇有序通行:
1. 普洱大道盛林苑路口
2. 振兴路与石龙路口
3. 茶城大道与白云路口
4. 茶城大道与五一路口
5. 茶城大道二小环岛
6. 茶城大道与林源路口
7. 茶苑路与文华路口
以上点位的开放时间将根据运动员通过情况动态调整,请市民朋友遵从现场执勤人员与工作人员的指挥,在不影响赛事进程的情况下有序通过路口,以确保自身安全与比赛秩序。

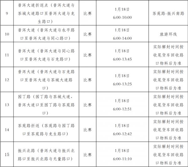
关于1月18日比赛当日
普洱封控路段及过境车辆
绕行路线

出行提示
● 交通管制期间,严禁在管制区域道路上(含停车位)停放车辆。由于参赛运动员众多,赛事起终点周边停车位有限,建议广大参赛者尽量乘坐公共交通出行,减少私家车的使用。
● 因交通管制对沿线单位、小区及过往车辆、行人带来不便,敬请广大市民予以谅解,提前调整出行时间及路线,服从执勤人员与工作人员的指挥。公安机关交通管理部门将根据比赛进程和现场实际情况,视情况调整交通管制并及时组织恢复交通。
●2026锦辉·普洱健康城普洱思茅马拉松赛开跑在即,为确保赛事顺利进行,有效保障人民群众身体健康,比赛当日,采取临时交通管制,请患者及家属关注交通管制通告,提前规划出行时间路线,届时全区各级各类医疗机构正常接诊,如遇突发紧急情况或者危重症患者就医,请拨打“120”急救电话,由市120指挥中心统一调度指挥各急救站(点)开展院前急救,市120指挥中心及时派出急救车辆,全力保障急危重症患者的转运救治工作。
返回搜狐,查看更多