大环内酯类药物是一类有大环内酯环基本结构的药物,如红霉素、罗红霉素、克拉霉素、阿奇霉素等。
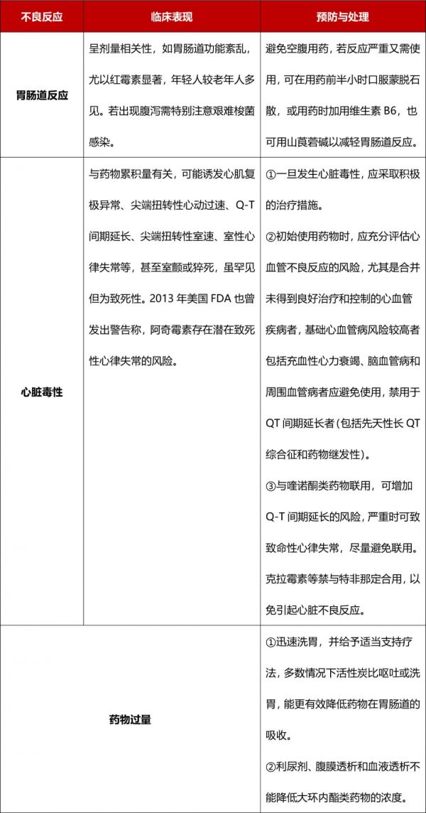
这类药物具有抑菌、高浓度杀菌作用,临床可用于呼吸系统感染、泌尿生殖系统感染、皮肤及软组织感染、幽门螺杆菌(Hp)感染的治疗。对于特殊人群而言,这类常用药应该注意什么?常见的不良反应应该如何避免?药物间相互作用有哪些?今天通过三张表格给盘一盘。 1大环内酯类药物在特殊人群中的使用大环内酯类药物为时间依赖性抗菌药物,其抗生素后效应(PAE)与细菌和药物的接触时间及药物浓度有关,同时体内分布广,并在细胞和组织内比其他抗菌药物同期血药浓度高,且痰、皮下组织及胆汁中明显超过血药浓度。大部分大环内酯类药物在轻、中度肾功能不全者中无需调剂量。
肝功能不全者需减少大环内酯类药物剂量及用药次数,特别是合用有肝毒性的药物时更需谨慎。
大部分大环内酯类药物在老年者中无需调剂量,但因肝肾功能衰退使用时需密切观察。
妊娠期妇女因肝负荷增加,易发生肝损害,尽量避免使用有潜在肝毒性的大环内酯类药物,同时多数大环内酯类药物均可通过胎盘转运至胎儿体内,多属妊娠B类或C类,需谨慎选用。
哺乳期妇女需权衡利弊后决定是否使用。
具体药物又应注意什么?现整理如下表,供临床用药参考。
表1 大环内脂类药物在特殊人群中的使用


来源:医学界临床药学频道
版权归原作所有,转载请联系原出处
本文由“健康号”用户上传、授权发布,以上内容(含文字、图片、视频)不代表健康界立场。“健康号”系信息发布平台,仅提供信息存储服务,如有转载、侵权等任何问题,请联系健康界(jkh@hmkx.cn)处理。
关键词:
大环内酯类,克拉霉素,阿奇霉素,红霉素,调剂量,浓度,毒性
相关知识
环境友好型水性聚氨酯鞋用胶的合成及应用研究的开题报告
聚氨酯枕头和乳胶枕头哪个好?聚氨酯枕头和乳胶枕头的优缺点
有机磷酸酯在植物体内的吸收、积累、迁移与转化研究进展
甘油三酯高245的危害
氟比洛芬酯注射液说明书
吸食=吸毒! 10月1日起,依托咪酯被正式列管!
环境内分泌干扰物污染(environmental endocrine disruptors pollution)
甘油三酯超标,吃什么东西可以降下来?
善百年二酯油广告在CCTV
2017年中国室内环境健康准则是怎样的?
网址: 大环内酯类 https://m.trfsz.com/newsview449310.html