首页 > 资讯 > 使用富含多酚的天然提取物靶向因年龄或化疗引起的衰老可延长小鼠的寿命和健康寿命,Nature Aging

使用富含多酚的天然提取物靶向因年龄或化疗引起的衰老可延长小鼠的寿命和健康寿命,Nature Aging

使用富含多酚的天然提取物靶向因年龄或化疗引起的衰老可延长小鼠的寿命和健康寿命
Nature Aging ( IF 17.0 ) Pub Date : 2024-07-01 , DOI: 10.1038/s43587-024-00663-7
Sara Zumerle 1, 2 , Miles Sarill 1, 3 , Miriam Saponaro 1, 2, 4 , Manuel Colucci 5, 6, 7 , Liliana Contu 1, 2 , Edoardo Lazzarini 8, 9 , Roberta Sartori 1, 10 , Camilla Pezzini 1, 10 , Anna Rinaldi 11, 12 , Anna Scanu 13 , Jacopo Sgrignani 14 , Patrizia Locatelli 14 , Marianna Sabbadin 1, 2, 15 , Aurora Valdata 5, 6, 16 , Daniela Brina 5, 6 , Isabella Giacomini 1, 3 , Beatrice Rizzo 1, 3, 15 , Alessandra Pierantoni 1, 3, 17 , Saman Sharifi 1, 2, 3 , Silvia Bressan 1, 3, 5, 6 , Claudia Altomare 8, 9 , Yulia Goshovska 8, 9 , Chiara Giraudo 2, 18 , Roberto Luisetto 19 , Luca Iaccarino 2 , Cristina Torcasio 11, 12 , Simone Mosole 5, 6 , Emiliano Pasquini 5, 6 , Andrea Rinaldi 5, 6 , Laura Pellegrini 5, 6 , Gregorio Peron 3, 20 , Matteo Fassan 2, 15 , Stefano Masiero 13 , Andrea Maria Giori 21 , Stefano Dall'Acqua 3 , Johan Auwerx 22 , Pietro Cippà 6, 11, 12 , Andrea Cavalli 6, 14 , Marco Bolis 5, 6 , Marco Sandri 1, 10 , Lucio Barile 8, 9 , Monica Montopoli 1, 3 , Andrea Alimonti 1, 2, 5, 6, 16, 23


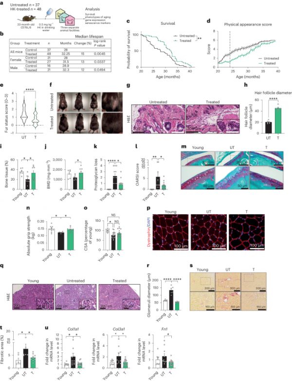
组织内衰老细胞的积累会导致衰老和与年龄相关的疾病的进展。植物提取物富含植物成分,为发现针对衰老从而延长健康寿命的疗法提供了有用的资源。在这里,我们表明,每天口服标准化丹参提取物(Haenkenium(HK))可以延长自然衰老小鼠的寿命和健康寿命。与年龄匹配的对照组相比,HK 治疗可抑制年龄引起的炎症、纤维化和多个组织的衰老标志物,并增加肌肉强度和皮毛厚度。我们还发现,使用 p16 LUC报告小鼠,HK 治疗可减少化疗药物阿霉素急性诱导的衰老。我们通过质谱分析了 HK 的组成成分,并将木犀草素(HK 中最浓缩的黄酮类化合物)鉴定为一种 senomorphic 化合物。从机制上讲,通过进行表面等离子共振和原位邻近连接测定,我们发现木犀草素破坏了 p16-CDK6 相互作用。这项工作表明,HK 可能通过调节细胞衰老和破坏 p16-CDK6 相互作用来促进小鼠的寿命。

"点击查看英文标题和摘要"

更新日期:2024-07-02

相关知识

GeroScience:膳食补充麦角硫因可延长寿命并促进健康衰老
寿命增加30%!《Nature》子刊延寿新进展:低蛋白饮食或更好
Nature重磅发现:免疫细胞的衰老会加速人体全面衰老,为延缓衰老找到新方向
高分文献:解析长寿与抗衰老背后的机制
解析衰老之谜,寻觅抗老新方!12文聚焦研究前沿|热心肠日报
PNAS:只要戒掉高热量饮食,就能改善健康并延长寿命,但几分饱最好?
Science:能量超乎你想象,牛磺酸能够逆转衰老,延长寿命?
《Nature》深度综述:最具前景的抗衰老物质盘点
两次登顶Nature,“轻断食”好在哪?延长寿命 13
减少蛋白质摄入,可以延长寿命?这一关键因子功不可没

网址: 使用富含多酚的天然提取物靶向因年龄或化疗引起的衰老可延长小鼠的寿命和健康寿命,Nature Aging https://m.trfsz.com/newsview476992.html