
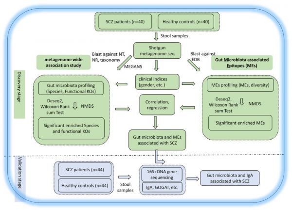
文章题目:精神分裂症患者肠道菌群和粘膜免疫的改变
发表期刊:Brain Behav. Immun
影响因子:6.17
发表时间:2019
研究背景

精神分裂症是一种严重的精神障碍,它影响一个人的思维、感觉和行为方式,约占总人口的1% 。随着氯丙嗪在20世纪50年代的发展,抗精神病治疗开始出现,并被广泛使用。肠道菌群可能通过肠脑轴在精神分裂症发病机制中发挥重要作用,了解其具体作用将为治疗精神分裂症提供新的方法。
越来越多的证据表明,肠道菌群可能通过免疫和炎症机制参与了精神分裂症的发展。对精神分裂症患者肠道菌群的功能组成,特别是免疫系统的组成进行系统的研究相关的肠道微生物群。抗原蛋白可被机体加工成一系列肽,也被称为免疫表位,是机体识别抗原和诱导适应性免疫反应能力关键组成部分;推测肠道菌群相关表位(MEs)可能介导机体对肠道菌群的免疫应答。
该课题组之前开发了一种基于宏基因组测序数据预测肠道免疫组成的方法,并使用肠道IgA水平作为肠道微生物相关表位(MEs)的指标。
研究对象
84名精神分裂症(SCZ)患者和84名性别和年龄适合的健康对照者
研究方法:
宏基因组测序+16S rRNA基因测序,预测肠道菌群相关表位(MEs),并结合IgA含量测定与肠道免疫状态相关的肠道菌群组成。
主要结果
1.与健康对照组相比,精神分裂症患者肠道菌群的数量明显减少,肠道菌群组成也明显不同于健康对照组。基于两阶段微生物组学关联研究,19个肠道菌群分类与精神分裂症相关,并根据差异分类的丰度计算了微生物菌群失调(MD)指数。
我们发现MD指数与MEs多样性和肠道IgA水平呈正相关,与肠道菌群丰富度呈负相关。
2.谷氨酸合酶(GOGAT)在精神分裂症患者的肠道中比在健康对照组中更活跃,高的GOGAT活性与肠道菌群分类改变相关,与肠道IgA水平相关。
主要推测与结论
基于宏基因组关联分析,作者鉴定了与精神分裂症相关的肠道菌群组成,并预测了肠道内的MEs和IgA含量。测定肠道菌群的免疫功能,利用肠道IgA含量通过免疫机制判断肠道菌群是否在精神分裂症发病中起作用。揭示了微生物组在精神分裂症病因学中的作用,并有助于开发针对精神分裂症的微生物组靶向干预。
实验设计

实验设计具体说明:
建模群体:样本数目:40例SCZ患者和40例健康对照组被纳入研究
样本类型:粪便样本
研究手段:宏基因组测序
验证群体:44例SCZ患者和44例健康对照组
样本类型:粪便样本
研究手段:16S rRNA基因测序
入组标准:在研究开始前2周内,如果患者和对照组有遗传代谢性疾病、脑损伤、急性身体疾病、抗生素使用和/或胃肠道疾病药物使用,则排除在外。健康对照组包括年龄和性别匹配且与精神分裂症患者无关的人。
表1 研究对象的统计和临床特征

主要思路:采用回归分析和相关分析来评价肠道微生物组成/ME组成与/或IgA之间的关系,并通过ROC曲线分析来评价MD指数、IgA和谷氨酸合成酶(GOGAT)是否可以作为SCZ的潜在生物标志物。
小贴士:
IgG的功能作用主要在机体免疫中起保护作用,大多数抗菌、抗病毒;应对麻疹、甲型肝炎等,能有效地预防相应的感染性疾病。
主要图片解释与说明

图1主要展示的是精神分裂症患者肠道菌群组成的改变(所有数据均来自发现集)
a)精神分裂症患者(SCZ)肠道菌群丰富度(Chao 1)显著低于健康对照组;
b)非度量多维度法(NMDS)分析表明,肠道菌群组成(种水平)可以区分SCZ样品与HC样品;
c)精神分裂症患者肠道微生物失调指数(MD指数)明显高于健康对照组;
d)精神分裂症患者肠道菌群丰富度(Chao 1)下降与MD指数升高相关,两者呈负相关。

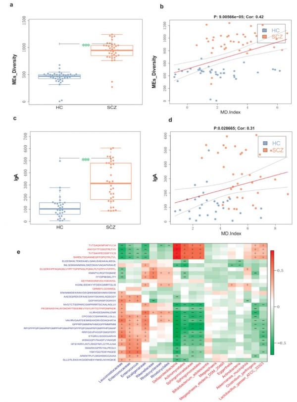
图2主要展示的是精神分裂症患者肠道菌群组成与肠道菌群相关表位的改变(a、b、c数据均来自发现集,d、e数据来源于验证集)
a)精神分裂症患者肠道菌群相关表位(ME)的多样性明显高于健康对照组;
b)精神分裂症患者ME多样性的增加与微生物失调(MD)指数的增加有关;
c)精神分裂症患者肠道内IgA水平明显高于健康对照组;
d) IgA水平与MD指数呈正相关;
e)差异MEs与差异肠道菌群分类法相关,SCZ增加和减少的菌群/MEs分别标记为红色和绿色。右侧为spearman相关性系数量值,红色和绿色分别表示正相关和负相关;+和-分别表示显著的正相关和负相关。ME丰度与精神分裂症患者肠道内升高的Delta变形菌门、放线菌、鞘脂单胞菌显著正相关。

图3主要展示的MD指数、IgA和GOGAT是精神分裂症患者潜在的肠道标志物(所有数据都来自验证集)
逻辑回归模型展示的受试者工作特性(ROC)曲线均>0.7,均值可以达到0.86,表现良好,说明MD指数、IgA和GOGAT可以综合考量,做为精神分裂症的生物标志物。
讨论与思考:
本研究的一些创新之处包括首次使用宏基因组研究精神分裂症患者的肠道菌群组成,并在其他样本中进行验证。该团队使用宏基因组数据集来预测精神分裂症患者潜在的肠道微生物群相关的表位(MEs)。但同时本研究也有一定的局限性。预测的MEs还有待验证,需要深入的功能研究。总之,我们的发现提示精神分裂症患者肠道菌群和粘膜免疫的改变,以及肠道标志物,如MD指数、IgA和GOGAT,可能是精神分裂症患者潜在的生物标志物。虽然很难提供肠道菌群与精神分裂症之间因果关系的观点,但该研究结果有助于我们理解精神分裂症中微生物群的作用病原学和有助于微生物组靶向干预精神分裂症。
编者说
本文的思路比较简单粗暴,主要展示的还是表面现象,但内在的机制还有待探究,但对于研究还没有思路的科研工作者,这真的是一篇值得借鉴的文章。主要途径:在初步分析的结果中做一个假设——拿另一个群体加以验证——统计一些临床指标(与研究相关)——综合验证猜想的微生物与临床指标做相关性或者标志物的预测。本文的微生物组分析内容全都包含在我们的医学宏基因组测序和16S测序报告中(医学16S测序报告:
参考文献:
Xu Ruihuan, Wu Bingbing, Liang Jingwen et al. Altered gut microbiota and mucosal immunity in patients with schizophrenia.. Brain Behav. Immun., 2019. pii: S0889-1591(19)30080-7.返回搜狐,查看更多
责任编辑: