血脂异常
大多时候悄无声息
却能使健康的血管被偷偷“糊住”
时间久了
多种心血管病接踵而至
而血脂升高的“始作俑者”
可能是不合理的饮食习惯
怎么吃才能稳住血脂呢?
小编这就带你去了解一下~
身体有这几种变化
当心血脂高!
1. 头晕犯困:
时常感到头晕头痛、胸闷气短、睡眠不好、容易忘事;手脚易发麻、沉重;清晨头脑不清醒,早餐后可改善,午后极易犯困,夜晚却很清醒。
2. 眼球周边有灰白环:
黑眼球边缘被一圈灰白色、宽约1毫米~2毫米的圆环或弧形半圆环所包围,时间久了,颜色会不断加深且越来越明显。
3. 手部有黄色结节:
手背、指关节、肘关节、膝关节、臀部等部位出现黄色、橘黄色或棕红色的结节、斑块或疹子,或是手掌出现黄色或橘黄色条纹。
4. 腿肚抽筋:
腿脚经常抽筋、刺痛,补钙、休息并无好转时需警惕血脂偏高。这是因为胆固醇积聚在肌肉中,刺激肌肉收缩导致的。
5. 视力模糊:
血液中的甘油三酯增多、流速减缓,脂蛋白从毛细血管漏出且侵犯到黄斑,就会影响视力。
6. 睑黄瘤:
睑黄瘤大多数都好发于中老年人,而且以女性多见。我们平时在门诊所见到的是患者的上睑内侧会出现浅黄色的扁平苔藓状的病变。大多数这一类患者都是由于体内的脂肪含量增高,或者代谢异常,结构紊乱而导致脂肪组织沉积在皮肤以及肌腱的位置。
哪些人要重点关注血脂?
● 有动脉粥样硬化性心血管疾病史者;
● 高血压、糖尿病、肥胖、吸烟等动脉粥样硬化性心血管疾病高发人群;
● 有早发性心血管病家族史者;
● 家族性高脂血症患者;
● 皮肤或肌腱黄色瘤,及跟腱增厚者。
血脂应多久测一次?
● 20岁~40岁成年人至少每5年测量1次血脂;
● 40岁以上男性和绝经期后女性每年检测血脂;
● 动脉粥样硬化性心血管病患者及其高危人群,应每3~6个月测1次血脂;
● 因动脉粥样硬化性心血管病住院的患者,应在入院时或入院24小时内检测血脂。
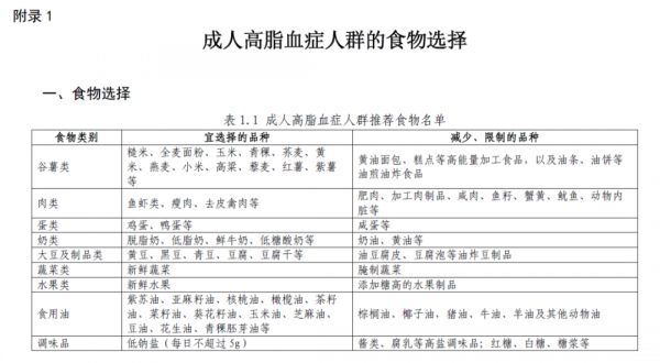
高脂血症人群的“食养原则”
结合《成人高脂血症食养指南(2023年版)》,为血脂异常人群的膳食原则划重点:
1. 吃动平衡,保持健康体重:
超重和肥胖人群应通过控制能量摄入以减重,每天可减少300~500kcal的能量摄入。
高脂血症人群,除部分不宜进行运动人群外,无论是否肥胖,建议每周5~7次体育锻炼或身体活动,每次30分钟中等及以上强度身体运动,包括快走、跑步、游泳、爬山和球类运动等,每天锻炼至少消耗200kcal。
2. 调控脂肪,少油烹饪:
脂肪摄入量以占总能量20%~25%为宜。
以成年人每日能量摄入1800~2000kcal为例,相当于全天各种食物来源的脂肪摄入量(包括烹调油、动物性食品及坚果等食物中的油脂)在40~55g之间,每日烹调油应不超过25g。
● 饱和脂肪摄入量应少于总能量的10%,高胆固醇血症者应降低饱和脂肪摄入量,使其低于总能量的7%;
● 少吃富含胆固醇的食物,如动物脑和动物内脏等。高脂血症人群胆固醇每日摄入量应少于300mg,而高胆固醇血症者每日胆固醇摄入量应少于200mg;
● 反式脂肪酸摄入量应低于总能量的1%,即每天不宜超过2g,减少或避免食用部分氢化植物油等含有反式脂肪酸的食物;
● 适当增加不饱和脂肪酸的摄入,特别是富含n-3系列多不饱和脂肪酸的食物。
应选择少油烹饪方式,减少食品过度加工,少用油炸、油煎等多油烹饪方法,多选择蒸、煮等方式。
3. 蛋白质和膳食纤维摄入充足:
食物每天应不少于12种,每周不少于25种。
●碳水化合物摄入量应占总能量的50%~60%,在主食中应适当控制精白米面摄入,适量多吃含膳食纤维丰富的食物,如全谷物、杂豆类、蔬菜等;
● 每日膳食中包含25~40g膳食纤维(其中7~13g水溶性膳食纤维);
● 多食新鲜蔬菜,推荐每日摄入500g,深色蔬菜应当占一半以上;
● 新鲜水果每日推荐摄入200~350g;
● 动物蛋白摄入可适当选择脂肪含量较低的鱼虾类、去皮禽肉、瘦肉等;奶类可选择脱脂或低脂牛奶等。
每天摄入含25g大豆蛋白的食品,可降低发生心血管疾病的风险。
4. 因人而异,辨证施膳:
根据高脂血症人群年龄、性别、体质、生活习惯、职业等不同特点,辨别不同类型,综合考虑膳食搭配的原则,给予个性化食养方案,以达到精准施膳的目的。
5. 因时制宜,分季调理:
● 春季:
多食时令蔬菜(如芹菜、芦笋等),可适当食用具有疏肝理气、养肝清肝作用的食药物质,如佛手、生麦芽、菊花等,忌过食寒凉、黏滞、肥腻之物。
● 夏季:
初夏可适当食用鸭肉、鱼类、兔肉、小麦、绿豆、豆腐及时令蔬菜瓜果;长夏所食之物应清淡,少油腻,以温食为主,适当食用健脾化湿作用的食药物质,如橘皮、薏苡仁、白扁豆、赤小豆、莱菔子等。
● 秋季:
可适当食用具有滋阴作用的食药物质,如桑椹、黑芝麻、乌梅、百合等,少吃辛辣、煎炸、油腻及热性食物。
● 冬季:
可适当食用羊肉等性质偏温的食物,以及具有滋阴补肾作用的食药物质,如枸杞子、黄精、山茱萸等,忌食生冷之物。
6. 因地制宜,合理搭配:
● 北方地区:
多食新鲜蔬果、鱼虾类、奶类、豆类,控制油、盐摄入量,减少腌制蔬菜的摄入;可适当食用具有祛湿、化痰的食药物质,如橘皮、薏苡仁、白扁豆、赤小豆、莱菔子、山楂、桃仁、沙棘等。
● 南方地区:
控制油、盐摄入量,适量增加粗粮摄入,如紫薯、玉米、黑米、大麦、青稞等;可适当食用具有祛湿化痰、益气健脾作用的食药物质,如人参、白扁豆、薏苡仁、山药、大枣、麦芽、茯苓等。
● 西北地区:
在蛋白质摄入充足的条件下,适当减少牛羊肉的食用(可由去皮禽肉、鱼、虾、蛋等代替);多食蔬菜和水果;可适当食用具有滋养肝肾阴津作用的食药物质,如枸杞子、桑椹、菊花、黑芝麻、百合、乌梅、决明子等。
● 青藏地区:
多食用去皮禽肉、鱼等动物蛋白,并补充优质的植物蛋白,如大豆蛋白等,同时增加蔬菜水果的摄入。
7. 科学食养,适量食用食药物质:
可适当多吃富含植物甾醇、多糖等植物化学物的食物,如大豆、洋葱、香菇以及深色蔬果等,每日可摄入2g左右植物甾醇。
一些食药物质能调节血脂水平,高脂血症人群适量食用,可以起到辅助降低血脂的作用。(参考下表)


对于普通人来说,要想预防血脂异常,最重要的是管住嘴、迈开腿、定期体检。中青年人体检时,如果发现甘油三酯水平超过1.7毫摩尔/升,就要进行干预。
版权及免责声明:本网所转载稿件、图片、视频等内容仅出于向公众传递更多信息的目的,不希望被转载的媒体、公司或个人可与我们联系(jnxww@163.com),我们将立即进行删除处理。所有文章仅代表作者观点,不代表本网立场。
相关知识
6种症状提醒你该查血脂了,照着吃悄悄降低你的血脂
6种症状提醒你该查血脂了!8种吃法帮你稳住血脂
6种症状提醒女性身体该排毒了
男人注意:六大标志提醒你老了
肝脏健康信号:眼袋和指甲变化如何提醒你注意身体问题 留意手脚6变化
这些身体信号你注意到了吗?最全健康检查指南来了!
60岁后要注意健康检查,提醒:别被骗!你真正需要的是这6类检查
这几个身体迹象,是在提醒你该运动了!
为什么你总是很饿?注意了,可能与这5个身体问题有关!
当身体出现五种症状 提醒你该排毒了
网址: 注意了!身体有这6种变化,提醒你该查血脂了 https://m.trfsz.com/newsview1146455.html