
潍坊市单病种群体管理指南——慢性腹泻(2022年版)
一.病因及发病机制
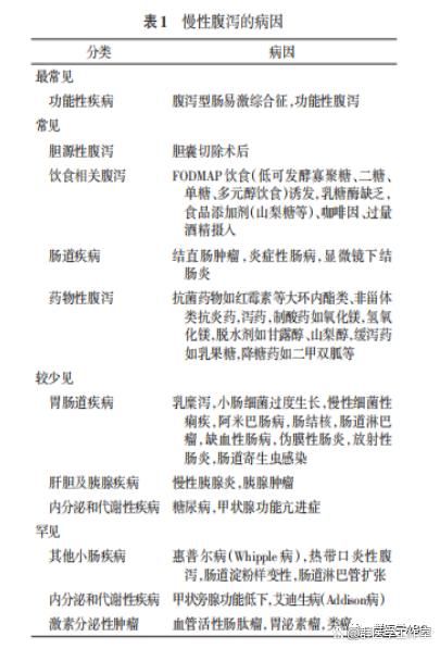
(一)诱因和病因
1. 慢性腹泻可由多种疾病引起,包括功能性疾病和器质性疾病(表1)。慢性腹泻的病因大部分为功能性疾病,主要包括腹泻型肠易激综合征(irritable bowel syndrome with diarrhea,IBS‐D)和功能性腹泻。

(二)发病机制
不同病因导致的腹泻,其病理生理机制有所不同。
1. 渗透性腹泻:由于肠腔内含有大量不能被吸收的溶质,使肠腔内渗透压升高,大量液体被动进入肠腔以维持肠腔与内环境渗透性平衡,从而引起腹泻。其临床特点为:禁食或停药后腹泻减少或停止,粪便总量一般<1 L/d;粪便渗透压超过血浆渗透压;粪便中含大量未经消化吸收的食物或药物。
其病因包括服用药物(硫酸镁等泻药,甘露醇、山梨醇等脱水剂,乳果糖等)、小肠对糖类吸收不良(如乳糖不耐受症)、进食高渗性食物、消化不良、小肠细菌过度生长、胆汁重吸收障碍、肠黏膜面积减少(短肠综合征)、肠黏膜病变(热带口炎性腹泻、麦胶性肠病、Whipple病等)、肠淋巴回流受阻(小肠淋巴瘤、先天性淋巴管扩张)等。
2. 分泌性腹泻:肠黏膜上皮细胞电解质转运机制障碍,导致胃肠道水和电解质分泌过多和/或吸收抑制而引起。肠道的分泌主要通过肠黏膜隐窝细胞实现,吸收则通过肠上皮细胞。肠腔与上皮的液体交换由离子的主动运输驱动,主要包括 Na+、Cl-、HCO3-和K+ 。其特点有:肠黏膜组织结构正常;肠液与血浆渗透压相同;粪质呈水样,量大,无脓血;禁食后腹泻不减轻;粪便量>1 L/d。可见于外源性促分泌物(如细菌肠毒素)和内源性促分泌物[如前列腺素、血管活性肠肽(VIP)、肿瘤坏死因子(TNF)等]影响,以及先天性肠黏膜离子吸收缺陷和广泛的肠黏膜病变。分泌性腹泻常见病因包括细菌肠毒素(如霍乱弧菌、产毒性大肠杆菌)感染,内源性促分泌物过度分泌(如血管活性肠肽、神经内分泌瘤),某些非渗透性泻药等。
3. 渗出性腹泻:即炎症性腹泻,是肠黏膜的完整性因炎症、溃疡等病变而损伤,造成大量液体渗出引起的腹泻,分为感染性和非感染性两大类。其特点为:粪便常含有渗出液和血液,结肠(尤其是左半结肠)炎症,多有肉眼黏液脓血便;大便检查可见较多红细胞和白细胞;常伴有腹部或全身炎症或感染症状;腹泻和全身情况的严重程度取决于肠道的受损程度;粪便量少,不超过0.8 L/d。常见于炎症性肠病、缺血性肠病、放射性肠炎、嗜酸粒细胞性胃肠炎、显微镜下结肠炎等。感染因素可见于志贺菌、侵袭性大肠杆菌感染等。
4. 动力性腹泻:包括肠腔内容物增加引起反射性肠蠕动加速、某些促动力性激素或介质的释放以及支配肠运动的神经系统异常,食物快速通过肠道,与肠腔接触时间缩短,影响水分的吸收而导致的腹泻。其特点有:粪便性状多为水样或稀烂,无黏液及脓血等渗出物;腹泻大多伴有腹痛或肠鸣音亢进,排便后症状缓解。病因有肠易激综合征(IBS)、糖尿病周围神经病变、类癌综合征、甲状腺功能亢进症以及胃大部或全胃切除术后倾倒综合征等,腹腔或盆腔的炎症也可反射性引起肠蠕动加快导致腹泻。
二、疾病评估标准
(一)诊断步骤
慢性腹泻的诊断可以分为以下几个步骤:
1. 判断是否属于真正意义上的腹泻。
2. 排除医源性腹泻。
3. 根据患者人群和临床表现对腹泻进行分类。
4. 在分类的基础上进一步明确腹泻病因。
(二)诊断方法
1、危险因素
(1)生活方式:如饮食规律、情绪、气候及环境变化、工作压力等。
(2)食物过敏或食物不耐受。
(3)药物因素。
2、病史
(1)既往史:特殊的膳食成分可能引起或加重慢性腹泻,需仔细询问饮食史及其与症状的关系;许多药物也会引起腹泻,仔细回顾用药史至关重要;辐射可导致慢性腹泻,有时暴露后几年才会起病,应询问有关放射治疗史;腹部手术史;热带或其他特殊地区的旅行史。
(2)起病方式与病程:起病急骤伴有发热,腹泻频繁者应考虑肠道感染性疾病;炎症性肠病、肠易激综合征、吸收不良综合征等引起的腹泻可为慢性起病,常呈间歇性发作;在禁食情况下仍有腹泻,提示为分泌性腹泻;禁食后腹泻停止者为渗透性腹泻。
(3)粪便性状:水样便见于各种分泌性腹泻,如肠毒素大肠杆菌、胃泌素、金黄色葡萄球菌食物中毒,如大便量>5 L/d,则应考虑霍乱或内分泌肿瘤等引起的分泌性腹泻。蛋花汤样大便见于艰难梭菌等引起的伪膜性肠炎。脓血便见于渗出性腹泻,如脓血仅附着于粪便表面,则提示直肠或乙状结肠病变。洗肉水样大便见于某些急性出血性肠炎或重症溃疡性结肠炎。果酱样大便见于阿米巴痢疾或升结肠癌。酸臭的糊状便见于糖吸收不良,有油滴的糊状便见于脂肪吸收不良,恶臭大便见于蛋白质消化不良。大便中带有不消化的食物,粪便有恶臭且伴有中上腹或脐周腹痛,常提示慢性胰腺炎以及小肠吸收不良,其中白陶土样大便并带有泡沫见于脂肪泻和慢性胰腺炎。急性坏死性小肠炎引起的腹泻大便多为浓臭血水样大便。
(4)伴随症状:ⓐ胃肠症状:伴有腹痛多见于炎症性肠病,脐周或右下腹痛提示小肠性腹泻,左下腹或中下腹痛提示结肠性腹泻。
ⓑ全身症状:如是否伴有发热、食欲减退或亢进、营养不良和消瘦、休克、贫血、出血倾向等。
ⓒ肠外表现:如皮肤、关节、眼部或胆胰病变等,可能与炎症性肠病或其他全身疾病有关。
3.体格检查
根据不同病因可有不同表现。短肠综合征及小肠吸收不良综合征常伴有营养不良的表现,严重者可以表现为恶病质;不完全肠梗阻引起的腹泻,腹部可见肠型、蠕动波以及肠鸣音亢进表现;溃疡性结肠炎、慢性细菌性痢疾可以有左下腹压痛;克罗恩病、肠结核、阿米巴痢疾常出现右下腹压痛;结肠癌可以有腹部包块,直肠癌患者肛诊可发现肿块。
4、 辅助检查
(1)粪便检查:包括粪便常规(白细胞、吞噬细胞、原虫、虫卵、脂肪滴)检查、隐血试验、粪便培养、病原学检测(如艰难梭菌毒素、寄生虫及虫卵)、粪便电解质、pH值和脂肪含量、粪钙卫蛋白检测等。
(2)外周血常规和血生化:外周血常规和电解质、肝肾功能等常可提示是否存在感染、病情严重程度以及营养状态。
(3)影像学检查:如腹部超声、CT、MRI 等可了解肝胆胰等的病变;X 线钡餐、钡剂灌肠等可以观察胃肠道功能状态;肠道CT、MRI可了解肠壁及周围情况,初步判断有无器质性疾病。
(4)内镜检查及组织学检查:内镜检查对于消化道疾病的诊断具有重要意义。下消化道内镜检查可直观显示结直肠黏膜情况,明确结直肠病变,一般慢性腹泻患者均建议常规下消化道内镜检查,尤其是有报警症状者更应及时镜检。对原因不明的慢性腹泻,结肠镜检查阴性时,应行结肠黏膜多点活检,进一步明确病因以排除显微镜下结肠炎可能。
(5)呼气试验:有助于诊断碳水化合物吸收不良和小肠细菌过度增长,但灵敏度和特异性差异大,基层开展较少。
(6)小肠吸收功能试验:粪便定量检测,脂肪平衡试验 24 h 粪脂平均量>6 g(或三酰甘油>1 g)或吸收率<90%,提示脂肪吸收不良;维生素 B12吸收试验异常提示内因子缺乏、小肠细菌过度生长或末段回肠炎;D‐木糖吸收试验中尿 D‐木糖排泄减少反映肠吸收不良或小肠细菌过度生长;胰腺外分泌功能试验异常可反映胰腺外分泌功能不足;呼气氢试验中,乳糖呼气氢试验异常提示乳糖酶缺乏,葡萄糖呼气氢试验异常提示小肠细菌过度生长;14C‐甘氨胆酸呼气试验异常提示胆盐吸收不良、小肠细菌过度生长。
(7)降钙素、生长抑素、甲状旁腺激素、VIP、5‐羟色胺(5‐HT)、血胃泌素、肾上腺皮质激素异常提示神经内分泌系统疾病。
5. 诊断标准
(1)全身性疾病或器质性疾病造成的慢性腹泻:
①糖尿病:糖尿病性腹泻呈顽固性、间歇性,发作时间可为几天至几周;间歇期可为数周至数月,腹泻昼夜均可发生,约5%的腹泻患者同时有脂肪泻。
②甲状腺功能亢进症:由于患者肠道蠕动快,消化吸收不良而出现大便频繁甚至腹泻,大便一般呈糊状,含较多未消化食物。
③肝癌:以腹泻为首发症状的肝癌并不少见。肠黏膜变性水肿,通透性增加,对水分的重吸收减少,致大量水分排入肠腔引起腹泻。
④结直肠癌:多数发生在中年以后,位于左侧结肠者常为环状生长,伴有排便习惯改变。当肿瘤有糜烂、溃疡、坏死时,可表现为腹泻、血便和里急后重,尤其是肿瘤位于直肠者,主要表现为血便、排便次数增多、排便不畅和里急后重。
⑤炎症性肠病:包括克罗恩病和溃疡性结肠炎,起病缓慢,以腹痛、腹泻开始,逐渐加重,溃疡性结肠炎可有脓血便。多为间歇性发作,病程后期呈持续性。炎症性肠病可伴发全身表现及肠外表现。
(2)功能性腹泻及 IBS 的诊断:
根据罗马Ⅳ诊断标准,IBS 被定义为诊断前症状出现 6 个月以上,近 3 个月以来,反复腹痛,每周至少有1 d出现腹痛,并伴有以下2项或2项以上异常改变者:与排便相关;与排便频率改变相关;与大便性状改变相关;IBS可伴有排便紧迫感或排便不尽感、黏液便、腹胀等;IBS-D 常排便急,粪便呈糊状或稀水样,3-5次/d,严重者可达10余次,可有黏液但无脓血。
慢性腹泻有报警征象者必须进一步检查排除器质性疾病。IBS的报警征象包括:年龄>40岁的新发病患者、便血、粪便隐血试验阳性、贫血、腹部包块、腹水、发热、体重减轻和结直肠癌家族史。
功能性腹泻的诊断标准为≥75%大便为松散或糊状便或水样便;不伴有腹痛或腹部不适;诊断之前至少6个月存在症状,且后3个月符合诊断标准。功能性腹泻与 IBS⁃D 的主要区别是前者不存在伴有腹痛或腹部不适,因此在询问病史时要注意详细问诊。
三、就医指导意见
慢性腹泻管理近期目标为缓解慢性腹泻患者的症状,纠正其他伴随症状,远期目标为减少慢性腹泻的发生。
治疗包括:
(一)根据病因选择不同的治疗方法
1.器质性腹泻:主要针对病因治疗,也可临时选用止泻药以缓解腹泻症状。
(1)炎症性肠病:局部和全身抗炎药物,如美沙拉秦、皮质激素、免疫调节剂(硫唑嘌呤、6-硫基嘌呤、甲氨蝶呤)、生物制剂等。
(2)感染性腹泻:抗微生物治疗,感染后乳糖吸收不良的治疗。如针对小肠细菌过度生长可使用抗菌药物,并治疗继发性乳糖吸收不良。
(3)乳糜泻:无麸质饮食(避免大麦、小麦、黑麦等为原料的食品);维生素和矿物质替代;评估骨矿物质密度。
(4)乳糖不耐受:避免含乳糖的食物(例如奶制品、冰淇淋)和使用乳糖酶补充剂。
(5)胰腺功能不全:改良脂肪饮食,补充胰酶和抑制胃酸。
2.功能性腹泻及 IBS-D:慢性腹泻型功能性肠病治疗目标是改善症状,提高患者的生命质量。规范性治疗包括协助患者进行生活方式、情绪及饮食的调整,在循证医学指导下进行联合治疗、综合治疗以及个体化治疗。
(二)生活方式干预
(1)饮食:避免诱发或加重腹泻症状的食物,尤其是不耐受的食物。如富含 FODMAPs(即难吸收的短链碳水化合物,如果糖、乳糖、多元醇、果聚糖、低乳半聚糖)等成分的食物、高脂肪、辛辣、麻辣和重香料的食物、寒凉食物等。对于临床怀疑或明确麦麸过敏或乳糜泻患者,需推荐无麸质饮食。
(2)减少烟酒摄入、注意休息、充足睡眠等,可明显阻止IBS症状反复出现及加重。
(3)认知治疗:功能性腹泻及 IBS患者对疾病的病因和危害的不恰当认知可能会加重症状,因此在IBS 治疗过程中应建立良好的医患沟通和信任关系,使患者充分了解疾病本质,并开展对患者治疗策略的良好沟通可以显著提高近期和远期疗效。
(三)药物治疗
经上述处理无效,可酌情选用相应药物治疗。
1.解痉剂:解痉止痛类药是治疗功能性慢性腹泻的重要药物,选择性肠道平滑肌钙离子拮抗剂和离子通道调节剂可以缓解平滑肌痉挛。主要包括动力调节药曲美布汀、胃肠道解痉药匹维溴铵、复方枸橼酸阿尔维林等。
2.止泻药物:功能性腹泻或 IBS症状严重者可给予止泻药物以有效缓解腹泻症状,也可用于其他慢性腹泻的对症处理,但需注意用药对原发病的影响及用药不良反应。止泻药物不应长期应用。
(1)阿片及其衍生物制剂:如盐酸洛哌丁胺、地芬诺酯、复方樟脑酊等。洛哌丁胺可通过作用于肠道平滑肌阿片受体延缓肠道传输,从而显著降低IBS 患者排便频率并增加粪便硬度,推荐用于进餐后腹泻和/或排便失禁患者,目前无长期应用的报道。
(2)蒙脱石散:双八面蒙脱石不被胃肠道所吸收,不进入血液循环,其连同所固定的攻击因子随着消化道自身的蠕动而排出体外。它是目前应用较广泛的止泻药。
(3)吸附剂:如药用碳,通过药物表面吸附作用,吸附肠道中水、气、致病微生物及毒物,阻止它们被肠黏膜吸收或损害肠黏膜而止泻。
(4)其他:盐酸小檗碱等。阿洛司琼等可用于常规治疗无效的女性IBS-D患者。
3.益生菌:益生菌可以调节肠道的正常菌群,减少致病性菌群的过度生长,目前常用的活菌制剂有多种乳杆菌和双歧杆菌、非致病性大肠杆菌、地衣芽孢杆菌以及枯草杆菌二联活菌、双歧杆菌四联活菌等复合制剂。一般多菌株制剂优于单菌株制剂。
4.抗菌药物:短期使用利福昔明可改善非便秘型IBS总体症状及腹胀、腹泻症状。
5.抗抑郁焦虑治疗:针对功能性腹泻及 IBS-D抗抑郁焦虑治疗的适应证包括:合并明显精神心理障碍;常规药物治疗效果欠佳;以内脏高敏感性为主要表现者;对于无精神心理障碍的患者,如果常规药物治疗 4~8 周不理想时也可推荐采用抗抑郁药物治疗。治疗药物包括小剂量三环类抗抑郁药物(TCA)和 5-羟色胺再摄取抑制剂(SSRI)。心理治疗主要用于对常规药物治疗效果欠佳的患者,包括分组集体疗法、认知疗法、人际关系疗法、催眠疗法、应激管控和放松治疗等。
6.中医治疗:在中医理论中慢性腹泻多以外感邪气、内伤情志、饮食不节、病后体虚、脏腑功能失调为基本病机,应随证施治。
四、基层首诊要求
1.目的是对慢性腹泻患者进行评估、确诊、分类,及时解除原发病因,达到症状缓解。评估内容包括病史、体格检查及辅助检查等。
2.病史询问应包括:
(1)既往史:患者初次就诊需询问相关症状、体征;是否有高血压、糖尿病、甲亢、心脑血管、结直肠、肛门部位疾病等病史。
(2)药物应用史:是否长期服药史。
(3)饮食习惯:是否有高糖、高脂、高盐、刺激性饮食的饮食习惯。
(4)个人史:是否吸烟、饮酒。
(5)家族史:直系亲属是否有慢性腹泻史及其他肿瘤病史。
(6)其他:患者家庭和社会支持度、睡眠情况等。
3.评估有无便秘相关的诱因或危险因素:生活习惯(是否生活节奏加快)、工作规律(工作环境是否改变)、精神情绪如何(如抑郁、焦虑等)以及从事何种职业;有无报警征象(年龄>40岁的新发病患者、便血、粪便隐血试验阳性、贫血、腹部包块、腹水、发热、体重减轻和结直肠癌家族史)。
4.评估严重程度以明确是否需要转诊
5.评估干预相关问题
五、双向转诊指引
(一)上转
当患者出现以下情况,建议转诊:
1.有报警征象者或根据病史需进一步检查排除严重器质性疾病所致腹泻者。
2.经验治疗2~4周无效或难治性腹泻者。
3.不能排除感染性腹泻、需进一步诊治者。
4.合并其他严重全身性疾病需联合评估及治疗者。
5.明确病因、有手术指征者。
6. 腹泻较严重并发重度水电解质紊乱甚至休克者。
(二)下转
症状平稳患者可进一步转至基层医院进行随访管理。
六、随访服务规定
(一)建立健康档案
询问相关病史,纳入社区的慢病管理,由专门的家庭医师负责追踪,如有问题及时联系。
(二)随访评估
1.器质性腹泻:评估疾病严重程度,治疗效果,是否有并发症,病因是否去除以及预后等。
2.功能性腹泻及 IBS⁃D:大多数 IBS 患者症状可能持续存在,对于轻症患者,长期随访过程中,通常不需要进行药物干预,除非症状持续存在、影响生命质量、造成功能障碍、患者严重担心病情或出现可能为严重胃肠疾病的报警症状时,患者需要接受进一步诊治。
(三)健康教育
1. 腹泻的危险因素和危害:告知相关的危险因素,包括病因、诱发因素,并且将慢性腹泻可能造成的危害告知居民,有利于提高居民对防治的依从性。
2. 腹泻的自我预防:定时定量,避免或减少刺激性或不耐受食物;养成良好的生活和工作习惯,注意气候、季节、时差等因素对病情的影响;调整睡眠,解除心理负担,缓解焦虑,适当锻炼;适当应用药物控制或预防症状发生。
3. 必要时进行适时合理的心理干预,病程长、疾病较严重者需心理科、营养科甚至外科等多学科合作。
4.病情的自我监测与管理:教会患者识别腹泻,告知患者腹泻治疗的基本原则、药物的选择方法、药物的不良反应,以提升患者自我管理的能力,避免滥用药物,让患者知道何时该寻求全科医生的帮助,配合基层全科医师的管理。
相关知识
健康指南慢性腹泻如何诊断慢性腹泻
健康指南慢性腹泻如何进行慢性腹泻的护理
慢性腹泻的发病人群有哪些 三类人群易发慢性腹泻
慢性腹泻
慢性腹泻好发哪些人群
慢性腹泻的高风险人群
小儿腹泻的护理指南
慢性腹泻该怎么调理
急性腹泻和慢性腹泻有什么区别?
慢性腹泻饮食禁忌
网址: 单病种群体管理指南——慢性腹泻 https://m.trfsz.com/newsview1277993.html