"

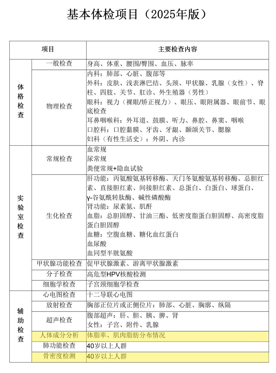
近日,国家卫生健康委员会正式印发《成人健康体检项目推荐指引(2025年版)》(以下简称《指引》),旨在规范健康体检服务流程,保障受检者合法权益,推动健康体检行业有序发展。《指引》明确建议,针对18岁及以上成年人群,健康体检基础项目应涵盖心电图检查、放射影像检查、人体成分分析及骨密度检测等辅助检查内容,从而系统评估体脂率、肌肉质量、脂肪分布情况以及骨骼健康状态,实现更全面的健康状况评价。
标准流程:基础筛查,精准干预
《指引》的正式出台,意味着我国成人健康体检步入了规范化、体系化的新时期。其关键路径为:成年人在填写健康自评问卷并接受基础项目检查后,如评估提示存在心脑血管疾病、常见恶性肿瘤、骨质疏松或糖尿病等潜在风险,便需在此基础上开展有针对性的深度检查,以此推动疾病的早发现、早干预。

这一流程确立了人体成分分析与骨密度检测在健康评估中的核心基础作用。通过精准分析人体成分,如内脏脂肪含量、四肢肌肉质量等关键指标,能够为早期发现肥胖、肌少症及相关慢性疾病风险提供客观依据;同时,骨密度检测可系统评估骨骼健康水平,实现骨质疏松风险的早期筛查。两者结合,共同推动健康管理从“广泛普查”迈向“精准预防”,提供了不可或缺的技术支撑。
积极响应新政,双项评估助力健康筛查
在《指引》推动体检项目标准化与数据精准化发展的背景下,康宇医疗研发的人体成分分析仪与骨密度分析仪,致力于为各级医疗机构提供专业、高效的检测支持,助力相关规范平稳实施。

人体成分分析仪可测量体脂率、肌肉量、内脏脂肪等级等多项身体指标。该设备采用多频段节段测量技术,有助于呈现脂肪与肌肉在身体各区域的分布状况,为使用者了解自身身体构成、关注肥胖与肌肉健康及相关慢性病预防提供参考信息。

超声波骨密度分析仪可快速、准确地检测骨骼矿物质含量,是辅助开展骨质疏松早期筛查与骨折风险评估的常用设备,符合《指引》关于将骨密度检查纳入基础项目的指导方向。
《成人健康体检项目推荐指引》的推行,有助于提升公众健康管理意识,促进体检服务规范化发展。人体成分分析与骨密度检测作为基础健康评估项目,其应用价值正得到广泛关注。康宇医疗致力于提供科学、规范的医疗设备,为推进“健康中国”建设提供专业支持。
产品名称:超声波骨密度分析仪
广告审查批准文号:鲁械广审(文)第280118-06680号
产品名称:人体成分分析仪
广告审查批准文号:鲁械广审(文)第280118-14704号
举报/反馈
相关知识
使用人体成分分析仪检测孕妇人体成分
什么是人体成分检查,人体成分分析仪怎么检测
国家卫健委硬核新规:糖化血红蛋白成老年体检必查项!
人体成分分析仪收费编码
体检项目人体成分分析.docx
成人健康体检“新国标”一键收藏
探讨QCT骨密度体膜软件腹部脂肪检测在中国成年人脂肪分布与骨密度的关系
孕检人体成分分析.docx
人体成分分析仪检测与报告解读
体检人体成分分析报告.docx
网址: 国家卫健委新规落地:人体成分分析与骨密度检测成成人体检“标配” https://m.trfsz.com/newsview1872417.html