关注
*仅供医学专业人士阅读参考
奇点糕前两天才提过,在结直肠癌中起初有促癌作用的微生物,反而会是免疫治疗来袭时的“内应”,微生物和人体癌症之间的关系,实在是妙妙屋一样的奇妙啊。不过只发现奇妙的现象还不够,临床实践上需要更多的干预妙手,比如……老药新用?
近日,复旦大学附属中山医院王志明、王妍、张世龙等人与西北工业大学医学研究院贾庆安等国内研究者合作,在Nature Metabolism期刊发表了最新研究成果,揭示老牌降糖药阿卡波糖可使特定肠道微生物代谢色氨酸、产生代谢物吲哚乙酸的能力增强,进而上调趋化因子CXCL10-CXCR3通路,改善CD8+T细胞向肿瘤部位的募集,从而增敏免疫治疗[1]。

论文首页截图
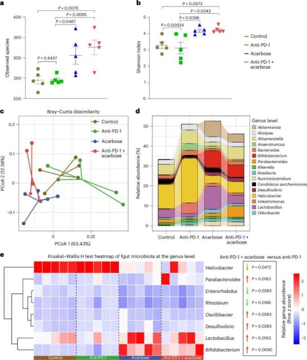
阿卡波糖能调节肠道菌群其实并不算意外,毕竟它的降糖作用机制是抑制肠道对碳水化合物的吸收,同为肠道居民的肠道微生物必然会受影响[2],但再叠加肿瘤乃至免疫治疗时的情况还是个未知数,所以研究者们一上来就先用不同剂量的阿卡波糖处理荷瘤小鼠,评估肠道微生物的变化,有意思的是,只有中间剂量(500mg/kg)阿卡波糖处理会导致显著改变。
研究者们就选用中间剂量阿卡波糖,用于后续实验的处理和分析,发现既往研究报告的、与免疫治疗效果有关的双歧杆菌、乳杆菌等菌群,都在阿卡波糖处理后明显增多,而且虽然阿卡波糖单独使用没什么抑癌效应,但联合PD-1抑制剂就有显著疗效了,且联合治疗后的小鼠肠道微生物也向着“更健康”的方向改变,不过真正的功臣和关键起效机制是什么呢?

阿卡波糖联合PD-1抑制剂治疗,会显著改变肠道微生物构成
基因集富集分析首先提示,阿卡波糖联合PD-1抑制剂治疗处理后,肿瘤内与淋巴细胞激活、T细胞迁移有关的基因表达显著上调,符合免疫应答更好的状态,同时阿卡波糖增敏免疫治疗的功效也是CD8+T细胞依赖性的;而联合肠道微生物变化进行分析时,研究者们明确了CXCL10等关键趋化因子的表达水平,与部分肠道微生物的存在直接相关。
结合这些发现,研究者们推测阿卡波糖可能是借助调节肠道微生物,使CXCL10等关键趋化因子上调,介导更多的CD8+T细胞浸润到肿瘤部位,并借助TCGA数据库资料和实验确认,起关键作用的就是CXCL10与其相应配体CXCR3,将它们阻断就会使阿卡波糖的作用消失。那肠道微生物那边的帮手是谁呢?得从微生物的代谢产物入手分析了。
分析显示,在阿卡波糖处理导致的代谢产物广泛改变中,色氨酸代谢与阿卡波糖联合PD-1抑制剂治疗后的应答关系最密切,而色氨酸代谢产物中,又数吲哚乙酸(IAA)与CXCL10等趋化因子水平变化的相关性最明显;验证性实验结论也显示,单独用IAA处理就能起到与阿卡波糖相似的增敏免疫治疗效应,不过研究者们没能直接明确IAA的最主要来源,但研究也显示婴儿双歧杆菌(B. infantis)是参与影响阿卡波糖增敏免疫治疗的关键微生物。

吲哚乙酸对阿卡波糖介导的增敏免疫治疗不可或缺
相比粪菌移植等调控肠道微生物助力免疫治疗的方法,口服阿卡波糖实在是简单又好接受太多啦,不过研究者们也指出,阿卡波糖的影响可能还很大程度上受到基线时微生物构成、肿瘤类别乃至物种区隔的影响,所以还得用后续研究来进一步验证它实际的临床价值,各位可别看完文章就急着去用它,再怎么说也得问问内分泌科哦。
------
如果遇到任何技术问题,大家可以戳我们下图中的客服小伙伴来解决~~

参考文献:
[1]Zhang S L, Wang X, Cai Q Q, et al. Acarbose enhances the efficacy of immunotherapy against solid tumours by modulating the gut microbiota[J]. Nature Metabolism, 2024.
[2]Tan K, Tesar C, Wilton R, et al. Interaction of antidiabetic α‐glucosidase inhibitors and gut bacteria α‐glucosidase[J]. Protein Science, 2018, 27(8): 1498-1508.
本文作者丨谭硕
免责声明:本内容来自腾讯平台创作者,不代表腾讯新闻或腾讯网的观点和立场。
举报
相关知识
《自然·代谢》:复旦中山医院/西北工业大学团队揭示,老牌降糖药阿卡波糖能借助肠道微生物,增援免疫治疗!
复旦大学洪尚宇和郑琰团队合作揭示生酮饮食通过调控肠道微生物
电子科技大学肖波团队《Adv Sci》:纳米工程菌通过增强光免疫疗法和微生物色氨酸代谢口服治疗结直肠癌
今日Nature:中科院团队揭示肠菌调节肠道免疫的新机制
电子科技大学肖波团队《Adv Sci》:纳米工程菌通过增强光免疫疗法和微生物色氨酸代谢口服治疗结直肠癌@MedSci
北京大学研究团队发现新型抗糖尿病药物靶点
中国科学院团队《自然》子刊发文,揭示炎症性肠病及结直肠癌新机制
发现降解阿卡波糖的肠菌酶,近一半中国人肠道内有
我院孙士生团队借助高精度糖蛋白质组学技术揭示卵巢衰老相关的关键糖基化改变
为阿尔茨海默病防治提供新策略:厦门大学张杰团队揭示小胶质细胞糖脂代谢调控新机制
网址: 《自然·代谢》:复旦中山医院/西北工业大学团队揭示,老牌降糖药阿卡波糖能借助肠道微生物,增援免疫治疗! https://m.trfsz.com/newsview1915558.html