近日,OpenClaw 的开源 AI 智能体席卷国内群众,也被称为「龙虾」,「养虾」成了新风潮。
就在热度持续攀升之际,知名三甲医院发布通知,严令禁止将 OpenClaw 接入医院内网、业务专网及各类医疗信息系统。

图源:动脉网
有人靠龙虾赚了 26 万,有人养龙虾翻车
与传统的对话式 AI 不同,OpenClaw 不只是聊天机器人。
通过 企业微信、飞书等软件发出指令,便能自动处理邮件、整理日历、浏览网页、管理文件,甚至执行代码——被称为「真正能干活的 AI」。
它可以直接接管电脑,像真人一样操控鼠标键盘,自主完成复杂任务。
这种「24×7 在线超级员工」的愿景让它迅速走红。
深圳腾讯大厦楼下出现了近千人排队安装 OpenClaw 的场面。

图源:社交媒体
有程序员通过付费安装 OpenClaw 服务,服务价格从 300 元到 800 元不等,几天内赚了 26 万元。
然而问题也恰恰出在这里。
能干活的前提,是它有足够高的系统权限。
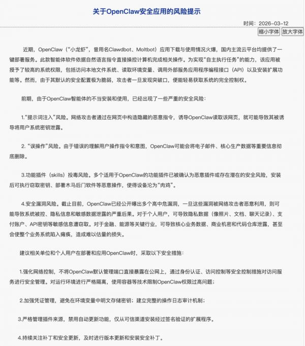
为了实现「自主执行任务」,OpenClaw 被授予了访问本地文件系统、读取环境变量、调用外部 API 以及安装扩展插件等较高权限。
然而其默认安全配置极为脆弱,攻击者一旦发现突破口,便能轻易获取系统完全控制权。
翻车案例已经出现。
Meta 超级智能实验室研究员 Summer Yue 表示,她给 OpenClaw 下达了整理邮箱的指令,结果它在未经确认的情况下开始批量删除邮件,多次无视停止指令,最终上百封邮件被彻底清空。
OpenAI 开发者的龙虾,向网友的加密钱包地址转入了 价值大约 44 万美元(折合人民币 300 万)的加密货币。

图源:社交媒体
安全研究数据显示,2026 年 1 月至 2 月间,全球暴露在公网上的 OpenClaw 实例超过 4.2 万个,这些未受保护的节点持续吸引自动化漏洞扫描与定向攻击。
监管出手,多个单位禁养龙虾
3 月 8 日,工信部网络安全威胁和漏洞信息共享平台(NVDB)紧急发布公告,指出 OpenClaw 在默认或不当配置情况下,极易引发网络攻击、信息泄露等安全问题。
国家互联网应急中心随后跟进,归纳了三类主要风险。
提示词注入攻击(攻击者在网页中嵌入隐藏指令,诱导 OpenClaw 泄露密钥)
误操作风险(错误理解指令导致重要数据被删除)
插件供应链投毒(多个功能插件已被确认为恶意插件,安装后可执行窃取密钥、部署木马等操作)。

图源:国家互联网应急中心
随即,部分三甲医院与高校开始「禁养龙虾」。
据动脉网,知名三甲医院发布通知,严令禁止将 OpenClaw 接入医院内网、业务专网及各类医疗信息系统,即便科研团队因研究需要,也须满足安全规范。
北京大学、广东药科大学、山东大学等高校相继发出通知,要求确认服务未暴露至校园网或公网,甚至明确禁止在办公电脑、校内服务器上安装 OpenClaw。

图源:北京大学
权限越大,风险越大
OpenClaw 具备自主决策、持续运行、调用系统和外部资源等特性。
在缺乏有效权限控制、审计机制和安全加固的情况下,可能因指令诱导、配置缺陷或被恶意接管,执行越权操作,造成信息泄露、系统受控等一系列安全风险。
对于医疗机构来说,风险的性质完全不是一个层级。
普通用户「养虾」翻车,损失的是邮件、文件、API 费用。
医院一旦失守,暴露的是患者的病历、检查报告、用药记录、手术记录——这些数据一旦泄露,无法撤回,也无法补救。
一份完整的电子病历,包含姓名、身份证号、诊断记录、保险信息,可能足以被用于精准诈骗、保险欺诈,甚至身份盗用。
相关知识
一只小龙虾,干翻整个医院信息科?三甲紧急发文
小龙虾,这样吃才健康
小龙虾+维生素C=砒霜?
洗虾粉致肌肉溶解 曝小龙虾清洗内幕
潜江市小龙虾产业十二五发展规划
医院流程最复杂科室之一!急诊信息化系统如何建设设计?
宜昌市面部紧致提升术整三甲医院
椒盐小龙虾的做法
[肉誌]龟甲龙发芽整整2个月啦~小总结
辣子小龙虾的做法
网址: 一只小龙虾,干翻整个医院信息科?三甲紧急发文 https://m.trfsz.com/newsview1918790.html