一.新冠后遗症
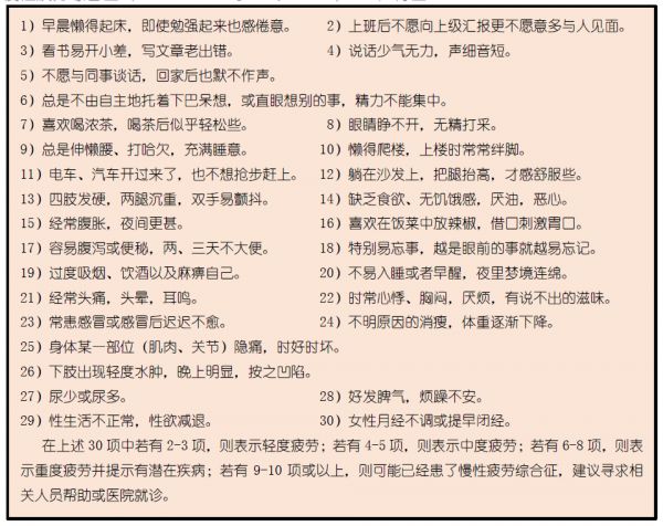
新型冠状病毒感染(COVID-19)于 2019 年 12 月在我国武汉被报告为不明原因肺炎后,并已在世界范围内蔓延。 在此过程中世界各地积累了大量关于 COVID-19 的知识,并正在建立感染控制、诊断、治疗和预防方法。同时大量的 COVID-19 患者出现的各种“病后症状”也显得更令人瞩目,据日本厚生劳动省调查统计,新型冠状病毒感染症(COVID-19)患者中有10%--60%的人会出现被称为“COVID-19后症状“的新冠病毒感染后遗症(下称新冠后遗症),即经过急性期的各种症状仍然未改善。新冠后遗症的代表性症状包括疲劳/不适、关节痛、肌肉痛、咳嗽、咳痰、气短、胸痛、脱发、记忆障碍、注意力下降、头痛、抑郁、嗅觉障碍、味觉障碍、心悸、腹泻、腹痛、睡眠障碍、肌肉无力等(图-1)。
图-1 新冠后遗症诸多症状
2021年10月6日,世界卫生组织(WHO)首次公布有关COVID-19长期后遗症(Long Covid/长新冠)的定义,即“持续性呼吸困难、疲劳、抑郁和脑雾(BrainFog)等,其中脑雾症状是人类大脑专注力、记忆力和思考理解力等方面出现失调、退化现象”。世界卫生组织认为新冠后遗症患者通常在发病3个月之内仍然会出现感染病毒的症状,时间会持续2个月以上,与此同时可能医学诊断无法做出其他解释。这些症状很可能是急性COVID-19症状中初步恢复之后又重新出现,或从最初的发病症状中持续存在。同时这些症状随着时间也会出现波动状况或复发。这会大大加重新冠病毒感染症和其后遗症给社会带来的医疗照护负担。因此新冠后遗症已经成为公共卫生领域重大社会医疗卫生经济问题。
疫情三年来,尽管各国科学家努力同步开展新冠后遗症研究探索,但是关于新冠后遗症后症状的原因和机制仍有许多不明之处,各国绝大多数医疗保健人员,在尚不完全清楚新冠后遗症的症状特征、病理生理机制等状况下,对新冠后遗症实施检查诊断治疗无疑要面临巨大挑战。
二.疲劳评估指标
三年多来,在新型冠状病毒感染后遗症的研究中发现,患后遗症的患者中有 64% 的出现疲劳/不适症状。日本庆应义塾大学率先对1000多人进行了调查,结果发现13% 的患者在感染后 12 个月出现疲劳/不适症状。到目前为止,已经有多项研究显示了正在大流行的新冠病毒感染康复者中频繁报告康复后疲劳。早在新冠疫情开始的2020年7月份发表的来自意大利的一项研究报告表明,住院治疗的COVID-19患者中有55%在康复后两个月内至少遭受了3种让人感觉疲劳衰弱的症状。同年7月8月份发表的英国一项研究发现,COVID-19患者中至少有10%的人在康复后继续存在疲劳等症状。同年年7月9月份,来自爱尔兰的一项研究发现,新冠病毒感染康复后疲劳发生率超过50%,并且与疾病的严重程度无关。因此,判断新型冠状病毒感染后的疲劳/不适症状和是诊断新冠后遗症的关键重要指标。
2.1 PS(performance status)疲劳指数
PS(performance status)指数是对患者日常活动能力的系统评估。也作为疲劳指数用着对疲劳状态评估的评定量表。
表-1 PS(performance status)疲劳指数
2.2 病毒后疲劳综合症 (post-viral fatigue syndrome PVFS)
疲劳是病毒感染的常见症状。 如果在感染康复后仍长时间存在疲劳和衰弱症状,持续时间长达后数月,数年甚至一生,从而严重改变原本的生活状态,大大降低生活质量。这种状况在医学上被称为“病毒后疲劳综合征”(post-viral fatigue syndrome)。在WHO编写的国际疾病分类(ICD-10)中,病毒后疲劳综合征被归类在第六大类“神经系统疾病 ”中。
2.3 肌痛性脑脊髓炎/慢性疲劳综合征(ME/CFS)
1) 肌痛性脑脊髓炎(ME)
在英国,在慢性疲劳综合征CFS的概念公布之前,病毒后疲劳综合症 (PVFS) 和 ME 通常被用来指代以病毒感染引起的全身不适为特征的病症。早在1955年英国皇家自由医院的医务人员中出现头痛、全身不适、喉咙痛、胃肠道症状、发烧、淋巴结肿大、虚弱、肌痛和中枢神经系统症状的大规模暴发(300 人)。 由于症状在临床病理学上不同于典型的脊髓灰质炎,并且已经确认了几次暴发,并且伴有全身性肌肉酸痛,因此定义为由于病毒感染引起的肌痛性脑脊髓炎(myalgic encephalomyelitis ME)。
2) 慢性疲劳综合症(CFS)
慢性疲劳综合征(chronic fatigue syndrome,CFS)是一种以长期(6个月以上)疲劳为特征的疾病,并伴有多系统症状,如肌肉和关节疼痛、头痛、淋巴结肿痛、喉咙痛、光敏感、直立后不适以及流感样症状等。在疾病进程中,人们的认知、注意力、记忆和睡眠等也会受到影响。患者的疲劳感会出现在脑力以及体力活动后24小时以内且睡眠后改善不明显。只有在患者处于明显疲劳状态时才能诊断CFS,且患者至少有6个月的病史,同时排除其他疾病导致的疲劳后才能确诊。目前认为CFS是免疫、感染、神经炎症、精神因素、遗传和内分泌多重因素共同作用导致的临床症候群,但具体的病因及发病机制尚未明确。国外文献报道CFS的发病率为3%~20%,1995年3月日本厚生省公布了慢性疲劳综合征(CFS)诊断标准草案,但我国尚缺乏大规模流行病学调查,且这方面的研究也不多,主要是因为我们对这种疾病的认识度不够。
表-2 慢性疲劳综合征(CFS)诊断标准
肌痛性脑脊髓炎/慢性疲劳综合征(ME/CFS)影响日本约 120,000 至 360,000 名患者。 尽管如此,目前临床上日常使用的血液/尿液检查和影像学检查并没有观察到明显的异常发现,因此必须根据临床症状做出诊断。 此外,再加上病名伴随着每个人都会经历的“疲劳”症状,存在低估和不理解的情况, COVID-19病例中,即使在不需要住院的轻度患者,一些症状通常也会持续 ,而持续的症状(4-6 个月或更长时间)不一定与急性期症状的严重程度相关。 此外,超过一半(50-76%) 的患者会出现在急性期不存在的症状,或者曾经改善过的症状会再次出现 。来自美国的报告显示,COVID-19后遗症大约估计有 10% 的患者符合 ME/CFS的诊断标准),最低频率是根据当前患者人数简单计算的(截至 2021 年 10 月 8 日约为 170 万)。约 17,000 名 ME/CFS 患者预计将在未来发生。
2.4 劳累后不适症/劳累后重度疲劳症(PEM/PESE)
1) 劳累后不适症(PEM)
劳累后不适症(Post-exertion almalaise PEM)是在体能、精神或情绪上消耗之后的一组症状,表现了身体耐劳性不足的慢性疲劳症状。例如:a.轻度劳作或稍吃点力,5-48小时后出现急性疲劳感。b.上街买物品或与他人发生争执后,虽然当时没出现什么问题,但数小时后或出现急性疲劳症状。c.该急性疲劳症状一旦发生会持续24小时或更久。PEM的症状除了包括疲劳,还有头痛、肌肉疼痛、认知障碍和失眠等症状。具有最显著的慢性疲劳综合征(CFS)特征。

表-3 劳累后不适症PEM诊断标准
2) 劳累后重度疲劳症(PESE)
劳累后重度疲劳症 (Post-exertional symptom exacerbstion PESE)是指劳累后疲劳状态会急速加重恶化的一种症状,并且持续较长时间。与劳累后不适症(PEM)相比,具有隐蔽性和突发性,对新冠后遗症患者的健康风险更大,也是新冠后遗症患者重新回到职场工作和实施运动康复所必须注意的风险。一般对PESE的评估与PEM相同。
三.疲劳评估与运动康复
疲劳性新冠后遗症是脑卒中和心梗的潜在重大风险,也是对新冠后遗症患做运动康复的必须考虑的重大风险因素。特别是有劳累后不适症 (PEM)和劳累后重度疲劳症(PESE)症状的新冠后遗症患者,更要注意这两种症状的隐蔽性和突发性。所以制定运动康复计划时要基于疲劳的各项评估指标,事前要进行运动风险筛查和危险分级,确定合适运动负荷(图-3)。运动康复还要注意运动时要避免运动负荷导致的呼吸困难、呼吸频率增加(30 次/分钟或更多)或 SpO2 降低等风险。

图-3 运动风险筛查和危险分级
此外,如果运动康复时观察到患者有疲劳或不适状态,应避免对患者增加运动负荷或立即中止。在实施运动康复后,也应进行仔细监测以检查疲劳症状是否加重。 如果症状恶化应立即中断康复计划。 另一方面,为规避运动带来的PEM/PESE风险,推荐基于站立有支撑的腿部肌肉力量练习,例如,以墙壁或桌子为支撑的起立蹲下训练。这三年的疫情,老年人群是新冠病毒感染率和重症率以及死亡率最高的弱势群体,也是新冠后遗症的高发人群。由于人体自然老化的因素,老年人控制人体生理需要的中枢神经系统的衰退,对人体的劳累等自我感受性要比常人衰弱,在日常生活和社会生活活动中的对自我体力的把控能力也会捉襟见肘。所以,新冠后遗症的老年人群,无论在新冠后回到正常社会生活还是做健身康复,都要予以特别关注。
杨金宇 初稿(健康界) 2023.1.30
参考资料:
1) 新型コロナウイルス感染症COVID-19診療の手引き別冊罹患後症状のマネジメント 第2.0版
令和4 年度厚生労働行政推進調査事業費補助金新興・再興感染症及び予防接種政策推進事業
「一類感染症等の患者発生時に備えた臨床的対応に関する研究」研究代表者 加藤康幸
2) COVID-19後遺症の診療体制の構築を急げ─ME/CFSの診療経験から学ぶ
伴 信太郎 (日本疲労学会理事/愛知医科大学医学教育センター特命教育教授)等
日本医事新报社 (2021年12月11日発行) P.52
3) Exercise Prescription Case Study Approach to the ACSM Guidelines --second edition
4) 日译本(运动处方 从案例看ACSM 指南)
本文由“健康号”用户上传、授权发布,以上内容(含文字、图片、视频)不代表健康界立场。“健康号”系信息发布平台,仅提供信息存储服务,如有转载、侵权等任何问题,请联系健康界(jkh@hmkx.cn)处理。
相关知识
【长新冠说】新冠后遗症(Long Covid)与疲劳度
【长新冠说】新冠后遗症(Long Covid)的运动康复
被新冠病毒感染后极度疲劳会持续多久?如何去除长期新冠疲劳症状?
长新冠:你的疲劳症状可能与这种蛋白有关
最新研究显示:感染新冠两年后,后遗症仍然令人担忧
新冠后总觉得累、更易疲劳?Nature子刊最新:“长新冠”患者持续疲劳的原因找到了!
新冠后遗症症状 后遗症可能比新冠本身更可怕?
新冠后遗症:三年追踪研究揭示长期健康影响
新冠后遗症16种症状解析!如何识别与应对?
阳后容易累?最新研究:补充这种氨基酸可改善大脑功能有效缓解新冠后遗症!
网址: 【长新冠说】新冠后遗症(Long Covid)与疲劳度 https://m.trfsz.com/newsview1918823.html