编译:微科盟溧阳,编辑:微科盟居居、江舜尧。
微科盟原创微文,欢迎转发转载,转载须注明来源《微生态》公众号。
导读
黑木耳(Auricularia auricula)是一种著名的传统食用菌,具有很高的营养和药理价值,以及代谢和免疫调节特性。不可消化发酵多糖是木耳提取物的主要生物活性成分。然而,木耳多糖(AAP)对肥胖及相关代谢终点(包括肠道菌群的作用)影响的确切机制尚不清楚。本研究通过肥胖性状分析和代谢组学分析,评估AAP对高脂饮食(HFD)小鼠肥胖的影响。为了确定肠道微生物群在观察到的抗肥胖作用中的机制作用,还应用了粪便微生物群移植(FMT)和抗生素处理的伪无菌小鼠模型,并结合16S rRNA基因组衍生的分类分析。结果表明,暴露于AAP的HFD小鼠抑制了体重增加,减少了脂肪沉积,增强了葡萄糖耐量,同时上调了脂肪组织中的产热蛋白质组学生物标志物。血清代谢组学表明,这些影响与脂肪酸代谢的变化有关。肠道微生物种群评估发现,AAP选择性地增加了在HFD小鼠中减少的共生细菌Papillibacter cinnamivorans。值得注意的是,用口服Papillibacter cinnamivorans制剂治疗的HFD小鼠减轻了肥胖,这与肠道脂质运输和肝脏产热作用的减少有关。从机制上讲,P. cinnamivorans通过降低促炎反应和肠道通透性,以JAK-STAT信号相关的方式调节肠道脂质代谢和肝脏产热。
综上所述,本研究的数据表明,AAP通过调节肠道脂质运输来抑制饮食驱动的肥胖和代谢紊乱,这一机制依赖于肠道共生的P. cinnamivorans。这些结果表明,AAP和P. cinnamivorans是新发现的益生元和益生菌,可以作为新的治疗肥胖的药物。
论文ID
原名:Auricularia auricula polysaccharides attenuate obesity in mice through gut commensal Papillibacter cinnamivorans
译名:木耳多糖通过肠道共生Papillibacter cinnamivorans减轻小鼠肥胖
期刊:Journal of Advanced Research
IF:10.7
发表时间:2023.8
通讯作者:靳明亮
通讯作者单位:浙江大学饲料科学研究所
DOI号:10.1016/j.jare.2023.08.003
实验设计

结果
1、AAP减轻了HFD引起的肥胖和代谢紊乱
为了研究AAP对饮食性肥胖的影响,HFD喂食小鼠8周,并每天口服AAP或生理盐水(阴性对照)(图1A)。8周后,HFD组的体重显著增加(图1B)。然而,从第2周开始,AAP显示出饮食驱动的体重增加减少了38.88%(图1B-D)。组织学分析证实,AAP减少了腹部脂肪沉积和脂肪细胞大小(图1E-G),同时肝脏和心脏重量降低,但肾脏和脾脏重量没有差异。进一步对腹部脂肪分析发现,HFD上调了脂肪形成基因(Pparγ和Cebpα)和脂肪生成基因(Acc1和Fasn),而AAP治疗下调了脂肪形成基因(图1J)。此外,AAP抑制了HFD诱导的肝脂肪变性和血脂异常,肝脏内甘油三酯积累减少(图1H),血浆甘油三酯(图1I)、胆固醇(T-CHO,图1K)和低密度脂蛋白(LDL)水平降低。然而,未观察到血浆HDL的变化。此外,本研究发现AAP可以缓解HFD诱导的高血糖,如OGTT期间较低的血糖水平所示(图1L-M),表明AAP增强了消耗后葡萄糖的清除。
为了进一步阐明AAP对HFD诱导的肥胖和相关代谢紊乱的影响,作者进行了代谢组学分析,比较了仅饲喂HFD的小鼠和同时饲喂AAP的小鼠的血清代谢组学,并以饲喂LFD的小鼠为对照。对197种检测到的代谢物进行无监督PCA分析,发现HFD、HFD+AAP和LFD喂养小鼠的血清代谢组明显分离。数据表明,AAP治疗通过影响血清代谢物谱改善了HFD诱导的代谢紊乱,PLS-DA分析也证明了这一点。对个体代谢物的进一步分析表明,被HFD升高的11种代谢物被AAP完全逆转到正常水平(图1N),其中包括茉莉酸甲酯、皮甾酮、甲基丙二酸、麦角甾醇、四氢皮质酮。相关分析显示,这些代谢物与肥胖表型(尤其是体重)呈正相关。代谢途径分析表明,显著差异代谢物与脂肪酸代谢相关的代谢途径有关(图1O)。这些结果表明,口服AAP可能通过与脂肪酸代谢相关的方式,预防了HFD诱导的肥胖及其代谢紊乱。

图1 口服AAP可避免饮食驱动型肥胖和代谢紊乱。(A)小鼠维持低脂饮食(LFD)或高脂饮食(HFD),并每天暴露于AAP剂量8周,每个处理组n=10;(B)体重;(C)体重增加量;(D)体重相对于LFD的变化;(E)腹部脂肪垫重量;(F)腹部脂肪组织H&E染色图像;(G)使用Adiposoft从5个显微镜视野对每只小鼠腹部脂肪组织中的脂肪细胞大小进行测定;(H)肝脏甘油三酯含量;(I)循环甘油三酯水平;(J) qPCR分析腹部脂肪中脂肪形成和脂肪生成基因mRNA表达;(K)循环T-CHO水平;(L,M) OGTT和相应的曲线下面积(AUC);(N) AAP治疗前后HFD小鼠和LFD小鼠血清代谢组显著差异代谢物的热图;(O)代谢物集富集途径分析。
2、AAP的抗肥胖作用依赖于肠道菌群
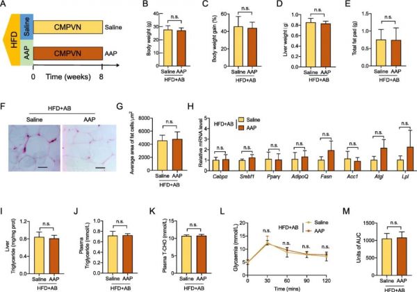
为了确定肠道微生物是否在AAP诱导的肥胖和相关疾病中发挥作用,用抗生素处理HFD小鼠(图2A)。如图2B-C所示,抗生素处理小鼠时,AAP并没有减弱HFD引起的体重增加(图2D)。使用或不使用抗生素处理的小鼠在腹部脂肪重量、脂肪细胞大小或脂肪形成相关基因的表达方面也没有差异(图2E-H)。此外,抗生素处理消除了AAP对HFD诱导的代谢紊乱的影响,包括肝脏甘油三酯水平、外周甘油三酯、TCHO和LDL水平(图2I-K),以及葡萄糖清除率(图2L-M)。总之,AAP的抗肥胖作用依赖于不同肠道微生物群落的存在。

图2 肠道微生物群对AAP对抗肥胖至关重要。(A)HFD小鼠在8周内暴露于克林霉素、甲硝唑、青霉素、万古霉素和新霉素(CMPVN)和生理盐水或AAP的抗生素组合中,每组n=10;(B)体重;(C)体重增加量;(D)肝脏重量;(E)腹部脂肪垫重量;(F)腹部脂肪组织H&E染色图像;(G)使用Adiposoft从5个显微镜视野对每只小鼠腹部脂肪组织中的脂肪细胞大小进行测定;(H) qPCR分析腹部脂肪中脂肪形成和脂肪生成基因mRNA表达;(I)肝脏甘油三酯含量;(J-K)循环甘油三酯和T-CHO水平;(L, M) OGTT和相应的AUC。
3、FMT证实了肠道菌群在AAP抗肥胖作用中的作用
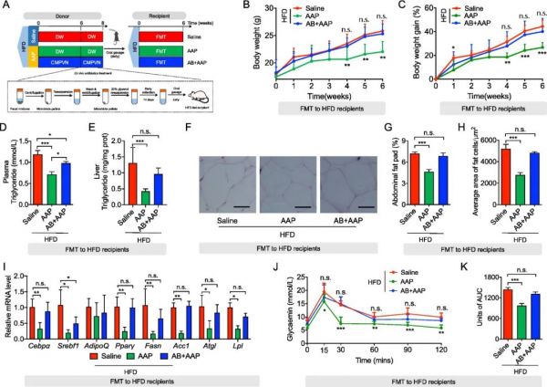
为了进一步阐明肠道微生物群在AAP诱导效应中的作用。对摄入HFD的常规小鼠进行FMT。将HFD小鼠的粪便菌群移植到受体HFD小鼠中(图3A),这些供体小鼠分别接受了不含抗生素的AAP、含抗生素的AAP或生理盐水(对照)处理。与对照组小鼠相比,AAP处理小鼠的FMT显著降低了体重增加和器官重量(图3B-C)。然而,AAP+抗生素处理小鼠的FMT受体与HFD小鼠没有区别(图3B-C)。同样,与HFD-FMT受体相比,AAP-FMT受体小鼠的肝脏和外周循环甘油三酯积累水平(图3D-E)以及血清T-CHO、HDL和LDL水平均显著降低,这表明经AAP处理的粪便菌群移植也降低了脂质代谢。为了进一步验证,我们分析了腹部脂肪沉积和脂肪形成相关基因的表达水平。虽然在对照组接受FMT的小鼠与抗生素处理的AAP小鼠之间没有发现差异,但在接受AAP-FMT的小鼠中检测到显著减少(图3F-I)。关于OGTT,AAP-FMT受体的血糖水平升高也明显降低,抗生素处理消除了AAP-FMT的作用(图J-K)。总体而言,这些结果进一步证实了微生物群在AAP抗肥胖作用中的作用。

图3 来自AAP暴露小鼠的FMT减轻了HFD小鼠的肥胖和代谢紊乱。(A)将给予生理盐水或AAP(含/不含抗生素)的HFD小鼠粪便微生物群移植到HFD受体小鼠中,每组n=10;(B)体重;(C)体重增加量;(D)肝脏甘油三酯含量;(E)循环甘油三酯水平;(F)腹部脂肪组织H&E染色图像;(G)腹部脂肪垫重量;(H)使用Adiposoft从5个显微镜视野对每只小鼠腹部脂肪组织中的脂肪细胞大小进行测定;(I) qPCR分析腹部脂肪中脂肪形成和脂肪生成基因mRNA表达;(J, K) OGTT和相应的AUC。
4、AAP治疗改变了HFD诱导的肥胖小鼠的肠道菌群
为了进一步了解肠道微生物群在AAP减轻肥胖中的作用,本研究通过16S rRNA测序研究了肠道微生物群的组成。虽然组间α-多样性无统计学差异,但组间β-多样性,如PCoA所示,显示出四个独立的聚类,表明肠道微生物群组成对HFD、AAP和抗生素干预的反应存在差异(图4A-B)。
采用LEfSe分析方法鉴定AAP在HFD小鼠中改变的细菌类群。在属水平上,与LFD相比,HFD改变了8个属(5个属增加,3个属减少),包括Lachnoclostridium、Enterorhabdus、Negativibacillus、Aeromonas、Hypnocyclicus、Candidatus Bacilloplasma、Papillibacter和Bifidobacterium(图4C)。与HFD小鼠相比,AAP治疗显著降低了Mucispirillum的水平,增加了Peptococcus、Muribaculum、Anaerovorax和Papillibacter的水平,这些细菌被抗生素消除(图4C)。值得注意的是,只有Papillibacter属的水平被HFD抑制,随后被AAP恢复(图4C)。在GenBank序列数据库中检索AAP与其他HFD组之间存在显著差异的OTU。在整体上,HFD显著改变了71个OTUs,而与HFD相比,AAP改变了83个细菌OTUs(图4C)。本研究进一步评估了正常饮食组与HFD组、HFD组与HFD+AAP组、HFD+AAP组与HFD+AB+AAP组之间共有OTU的比较。共得到16个OUTs,包括P. cinnamivorans、Parabacteroides goldsteinii、Alistipes putredinis、Clostridium saccharolyticum、Caprobacter fermentans、Clostridium thermocellum、Massilimaliae timonensis、Clostridium fessum、Acetatifactor muris、Paramuribaculum intestinale、Aminipila butyrica、Clostridium indolis、Clostridium celerecrescens、Muribaculum intestinale、Kineothrix alysoides和Faecalicatena orotica(图4C)。因此,本研究的重点是肥胖与通过AAP调节的肠道细菌种类水平相关的可能性。相关分析表明,细菌水平,包括OTU17 (P. goldsteinii)、OTU22 (A. putredinis)和OTU56(P. cinnamivorans),与肥胖呈显著负相关(图4D)。这些结果表明,AAP以一种肠道微生物群特异性的方式调节了HFD诱导的肥胖。

图4 AAP对肥胖小鼠肠道菌群的影响。(A) Chao1指数评估的α-多样性;(B)基于Bray-Curtis距离的PCoA β多样性分析;(C)利用LEfSe分析从粪便微生物群中鉴定出差异丰富的属和操作分类单元(OTUs);(D)所有16种已知细菌物种与肥胖相关终点的相关分析。
5、P. cinnamivorans是AAP降低HFD诱导的肥胖的关键因子
由于AAP的抗肥胖作用可通过FMT转移,因此作者评估了供体粪便微生物群移植对微生物多样性的影响,并对供体粪便样本进行了16S rRNA基因测序。结果包括了来自混合筛选的一系列微生物群变化的影响(图5A)。为了解释处理对β多样性的影响,本研究发现HFD、AAP和抗生素组之间存在显著差异,这表明FMT重现了AAP对HFD诱导的肥胖小鼠肠道微生物群的影响(图5B)。共鉴定出54个差异显著的细菌属,其中3组共有14个细菌属。在这些属中,与AAP-FMT受体相比,9个属被抗生素处理的粪便菌群显著改变,包括Aerosphaera、Gemella、Coriobacteriaceae、Facklamia、Corynebacterium、Kurthia、Aerococcus、Ruminococcaceae、Glutamicibacter,在移植HFD小鼠粪便微生物群的小鼠中7个属发生了改变,包括Psychrobacter、Ruminococcaceae、Glutamicibacter、Eubacterium nodatum group、Fusobacterium、Faecalibacterium和Prevotella(图5C)。此外,利用GenBank序列数据库分析三组间的差异OTU。与HFD-FMT处理的小鼠相比,AAP-FMT处理的小鼠中有26个OTUs被鉴定为转移物种,抗生素-FMT处理的小鼠中有24个OTUs与AAP-FMT处理的小鼠相比发生了变化(图5C)。本研究重点关注了两个群落的6个重叠OTU,发现与HFD-FMT组相比,除了OTU277_Roseburia intestinalis (图5C)外,其余5个重叠OTU在AAP-FMT组中增加,但在抗生素-FMT组中没有增加。接受AAP和AAP-FMT治疗的小鼠均出现了肥胖减轻现象,因此,两组的粪便样本中都存在抗肥胖的功能性肠道共生细菌。值得注意的是,从这两种测序分析的比较中只鉴定到OTU5_P. cinnamivorans(图5D)。相关性分析结果显示,P. cinnamivorans的相对丰度与肥胖趋势呈负相关(图5E)。这些数据表明,P. cinnamivorans可能是AAP降低HFD诱导的肥胖的关键因素。

图5 P. cinnamivorans被认为是AAP降低饮食性肥胖的关键细菌。(A)利用Chao1指数评估α-多样性;(B)基于Bray-Curtis距离的PCoA β多样性分析;(C)利用LEfSe分析从粪便微生物群中鉴定出差异丰富的属和操作分类单元(OTUs);(D)关键细菌鉴定的分析策略;(E) P. cinnamivorans与肥胖趋势的相关分析。
6、P. cinnamivorans处理保护小鼠免受HFD诱导的肥胖和代谢紊乱
为了证实P. cinnamivorans在HFD小鼠中促进抗肥胖作用,HFD小鼠每天给药商业P. cinnamivorans菌株或生理盐水(对照组),持续8周(图6A)。经4周处理后,粪便样品中P. cinnamivorans的相对丰度显著增加。此外,相对于HFD小鼠,体重增加有所减弱,并且这些影响在研究的最后4周持续存在(图6B-D)。P. cinnamivorans处理也被证明可以有效减少HFD诱导的肥胖性状,如肝脏和腹部脂肪重量(图6E-F),这些结果伴随着腹部脂肪组织中脂肪细胞的平均大小和脂肪细胞的平均面积的变化(图6G-H)。然后,我们比较了对照组和P. cinnamivorans处理的小鼠腹部脂肪中脂肪代谢相关基因的表达,发现P. cinnamivorans也显著降低了Cebpα和Pparγ的表达(图6I)。此外,为了进一步表征代谢表型,进行了OGTT。结果显示,与HFD小鼠相比,P. cinnamivorans处理小鼠在葡萄糖注射后60、90和120分钟的血糖浓度降低(图6J-K)。这些数据表明,P. cinnamivorans治疗可以保护小鼠免受HFD诱导的肥胖和代谢紊乱。

图6 P. cinnamivorans治疗保护小鼠免受饮食驱动型肥胖和代谢紊乱。(A)低脂饲料饲喂小鼠和高脂饲料饲喂小鼠,每天灌胃生理盐水或P. cinnamivorans (PC),持续8周;(B)体型和脂肪垫的代表性图片;(C)体重;(D)体重增加量;(E)肝脏重量;(E)腹部脂肪垫重量;(F)腹部脂肪组织H&E染色图像;(G)从5个显微镜视野对每只小鼠腹部脂肪组织中的脂肪细胞大小和数量进行测定;(I) qPCR分析腹部脂肪中Cebp和Pparγ mRNA表达;(J, K) OGTT和相应的AUC。
7、P. cinnamivorans能减轻HFD诱导的肥胖小鼠的炎症反应,增强肠道屏障功能
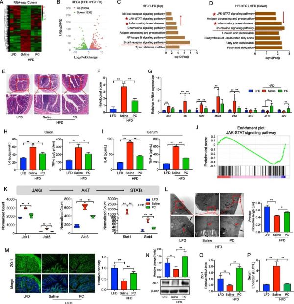
在确定了P. cinnamivorans减少肥胖表型之后,下一步探索这些效应的机制。为此,作者进行了RNA测序(RNA-seq)分析,以更全面地分析LFD小鼠、饲喂HFD小鼠和HFD-P. cinnamivorans处理小鼠结肠组织的基因表达谱(图7A)。差异表达分析发现,与LFD小鼠相比,HFD小鼠有1479个差异表达基因(DEG),其中818个基因上调,661个基因下调。同时,与HFD组相比,在P. cinnamivorans处理获得的2571个基因中,1335个基因上调,1236个基因下调(图7B)。KEGG富集分析表明,炎症相关通路位于HFD_up vs LFD和PC_down vs HFD两个簇的重叠处,包括JAK-STAT信号通路、抗原加工和递呈、炎症性肠病和趋化因子信号通路(图7C-D)。因此,为了进一步研究P. cinnamivorans在HFD介导的肠道炎症中的作用,我们检测了肠道炎症反应。H&E染色形态学分析显示,HFD引起了相当大的组织损伤,如上皮层溃疡,水肿,肠壁隐窝损伤,粒细胞和单核细胞浸润粘膜(图7E-F)。相比之下,P. cinnamivorans处理减少了HFD诱导的结肠炎症的组织学变化(图7E-F)。 为了探究P. cinnamivorans对HFD诱导的炎症的作用,作者量化了炎症标志物的表达。如图7G所示,P. cinnamivorans处理显著降低了促炎细胞因子如Tnfα、Il6和Il18的表达。为了验证这些结果,分析了结肠和血清中TNF-α和IL-6的分泌情况,结果与基因表达结果一致(图7H-I)。此外,为了进一步了解P. cinnamivorans抗炎作用的分子机制,我们对JAK-STAT信号通路进行了基因集富集分析(GSEA)(图7J)。数据显示,通过分析Jak1、Jak3、Akt3、Stat1和Stat4的转录水平,P. cinnamivorans处理显著抑制HFD小鼠JAK-STAT信号的激活(图7K)。这表明,P. cinnamivorans处理通过JAK-STAT信号传导相关途径抑制了HFD诱导的肠道炎症反应。
先前的一项研究表明,炎症的衰减与肠道通透性有关,而肠道通透性依赖于紧密连接。利用免疫荧光染色和透射电镜探究P. cinnamivorans对肠道通透性的影响,透射电镜观察显示,HFD小鼠肠道组织紧密连接不明显,密度降低,细胞间隙变宽,而P. cinnamivorans处理可保护肠道免受HFD引起的损伤(图7L)。细胞层紧密连接标记物Claudin-1、Occludin和ZO-1的免疫荧光染色表明存在紧密连接复合物。值得注意的是,作者发现P. cinnamivorans处理有效地恢复了ZO-1的表达,但没有恢复Claudin-1和Occludin的表达(图7M)。同样,ZO-1的蛋白和基因表达水平也支持了P. cinnamivorans对HFD损伤的肠屏障功能的保护作用(图7N-O)。此外,与HFD小鼠相比,P. cinnamivorans处理小鼠的血清内毒素或LPS水平也显著降低,这表明P. cinnamivorans处理降低了HFD小鼠的肠道通透性(图7P)。综上所述,P. cinnamivorans对肥胖动物的抗肥胖和抗炎作用与增强肠道屏障功能有关。

图7 P. cinnamivorans减轻HFD诱导的肥胖小鼠的炎症反应,增强肠道屏障功能。(A)通过RNA-seq鉴定的结肠差异表达基因(DEGs)热图;(B)火山图显示HFD+PC vs. HFD的DEGs;(C)对HFD vs. LFD的DEGs基因进行KEGG分析;(D) HFD+PC vs. LFD的DEG下调基因的KEGG分析;(E-F)结肠组织连续切片用H&E进行染色和组织学评分;(G) qPCR分析结肠炎症标志物表达;(H-I) ELISA法测定结肠组织(H)和血清(I)中TNF-α和IL-6的分泌情况。(J) GSEA中JAK/STAT信号通路富集图。(K) JAK-STAT信号基因的RNA-seq表达数据;(L)透射电镜观察肠道紧密连接的形态学变化;(M) ZO-1(绿色)和DAPI(蓝色)的免疫荧光分析;(N) Western blot检测ZO-1的表达;(O) qPCR分析结肠ZO-1表达;(P)血清内毒素(脂多糖,LPS)水平。
8、P. cinnamivorans通过调节肠道脂质吸收和肝脏产热来减轻HFD诱导的肥胖
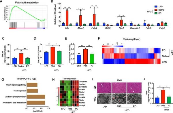
与HFD小鼠相比,HFD和P. cinnamivorans处理后的低表达基因在脂质代谢相关途径中也显著富集,如脂肪酸代谢、不饱和脂肪酸的生物合成、脂肪酸延伸和亚油酸代谢(图8A)。这些结果促使我们研究P. cinnamivorans是否通过调节肠道脂质吸收来介导HFD喂养小鼠的抗炎和抗肥胖作用。通过qPCR分析,我们证实了P. cinnamivorans处理小鼠结肠和空肠关键脂质转运蛋白mRNA编码的减少,包括Mtp、Abca1、Fatp4和Npc1(图8B)。这一变化与血清甘油三酯、胆固醇和游离脂肪酸水平的显著降低有关(图8C-E)。与饲喂HFD的小鼠相比,AAP处理小鼠和AAP-FMT小鼠中这些脂质转运蛋白的表达下调也证实了这一观点。
随后,本研究将肝脏转录组分为三组(图8F)。从KEGG注释的结果可以发现,在PC_up和HFD中存在一定的与肥胖相关的KEGG通路,尤其是产热途径(图8G)。关于产热途径相关基因表达的数据显示,与生理盐水对照组相比,P. cinnamivorans处理小鼠肝脏中与产热信号相关的基因上调(图8H)。为了进一步研究P. cinnamivorans对肝脏产热的影响,分别用H&E和TEM对肝脏切片进行了染色。结果显示,P cinnamivorans出来促进肝脏脂肪变性,以减轻HFD诱导的脂肪沉积(图8I)。在P. cinnamivorans处理的小鼠中,低水平的甘油三酯进一步支持了这一发现(图8J)。综上所述,这些数据进一步证实了P . cinnamivorans通过调节肠道脂质吸收和肝脏产热实现AAP的抗肥胖作用。

图8 P. cinnamivorans通过调节肠道脂质吸收和肝脏产热来减轻HFD诱导的肥胖。(A) GSEA脂肪酸代谢途径富集图;(B) qPCR分析结肠中脂肪酸转运体表达;(C-E)血清中甘油三酯(C)、胆固醇(D)和非酯化游离脂肪酸(NEFA,E)水平;(F) RNA-seq鉴定的肝脏差异表达基因(DEGs)热图;(G) HFD+PC vs. HFD的DEG上调基因的KEGG分析;(H) RNA-seq数据集中选定的产热调节基因相对表达的热图;(I)采用H&E染色和透射电镜(TEM)评估肝脏脂肪变性;(J)肝脏甘油三酯水平。
讨论
肠道微生物群与代谢综合征的许多方面密切相关,使其成为治疗肥胖和相关合并症的潜在靶点。饮食,特别是饮食中的碳水化合物是肠道微生物组成和活性的关键决定因素。Akkermansia muciniphila、Faecalibacterium prausnitzii和Propionibacterium freudenreichii等细菌物种以及阿拉伯木聚糖、抗性淀粉、灵芝多糖和中国被毛孢多糖等不可消化的碳水化合物已经显示出作为下一代益生菌和益生元治疗肥胖及其失调免疫代谢的前景。本研究证明了HFD喂养的小鼠每日给药AAP可以减轻饮食驱动型肥胖和相关代谢紊乱(图9)。本研究确定了AAP抗肥胖作用的几个基本机制,包括AAP诱导的肠道微生物群落变化在观察到的健康益处中的作用。值得注意的是,肠道共生的P. cinnamivorans被确定为AAP治疗逆转HFD诱导的肥胖和代谢紊乱的关键调节因子。对可能机制的进一步评估表明,P. cinnamivorans的富集以JAK-STAT信号相关的方式降低炎症反应和肠道通透性,从而调节肠道脂质代谢和肝脏产热。因此,本研究的结果支持使用P. cinnamivorans作为益生菌补充剂来改善肥胖相关代谢异常的潜力。

图9 研究模型的示意图。AAP选择性增强了P. cinnamivorans(一种共生细菌),以减轻肥胖及相关的代谢失调。从机制上讲,P. cinnamivorans通过降低促炎反应和肠道通透性,以JAK-STAT信号相关的方式调节肠道脂质代谢和肝脏产热。
虽然先前的研究表明木耳多糖具有抗氧化活性,调节肠道微生物群,降低血糖水平,但这种多糖调节肠道微生物群和降低体内体重的可能性从未被研究过。因此,本研究建立饮食性肥胖模型,评估AAP的抗肥胖作用,并研究肠道菌群在这一过程中的作用。结果观察到AAP可以有效地减少体重增加、脂肪沉积和葡萄糖耐量。据报道,多糖作为一种膳食纤维在动物后肠中降解,并影响肠道微生物群的丰度和多样性。有趣的是,最近的一项研究表明,将肥胖个体的肠道微生物群移植到喂食HFD的小鼠中,相比于从瘦弱个体移植粪便,体重增加更大,肥胖相关代谢紊乱的水平更高。本研究的伪无菌小鼠模型,应用联合抗生素处理来清除肠道微生物,证明AAP在清除肠道微生物群后失去有益作用,支持AAP可能保持肠道微生物群稳态的可能性。AAP的抗肥胖作用可通过粪便移植转移,这也支持了肥胖与肠道微生物群改变有关的概念。然而,要验证肠道微生物群的作用,还需要生物模型。本研究的结果表明,肠道微生物群可以通过饮食干预或粪菌移植来调节,AAP可以作为一种益生元来诱导特定的肠道微生物群变化,从而减少肥胖个体的体重增加、炎症和代谢紊乱。 为了进一步探索肠道微生物群在AAP减轻肥胖中的机制作用,作者测量了服用AAP治疗的肥胖小鼠的微生物群组成。结果观察到,在HFD喂养的小鼠中补充AAP可以恢复LFD喂养小鼠中观察到的肠道微生物群,包括益生菌P. goldsteinii,该益生菌先前被报道可以减少肥胖。然而,其他一些与肥胖负相关的细菌,如Akkermansia muciniphila和Barnesiella spp.在本研究中未被检测到。这一观察结果表明,AAP可能通过改变其他特定细菌物种的水平来产生抗肥胖作用,如P. cinnamivorans、Muribaculum和Anaerovorax。因此,作者比较了供体和受体的粪便微生物群组成,并确定了P. cinnamivorans是AAP减少饮食诱导肥胖的关键因素,这在使用P. cinnamivorans商业菌株的HFD诱导肥胖模型中得到了进一步证实。肥胖性状和代谢紊乱表型表明,AAP的抗肥胖作用主要由P. cinnamivorans产生,这是一种严格厌氧、革兰氏阳性、不产孢细菌,广泛存在于动物肠道中。P. cinnamivorans是Papillibacter属的一种,另一种是未分类的Papillibacter。此外,最近的一项研究表明,它在地中海饮食的人群中升高,这表明P. cinnamivorans对人类有益。Rensen等人通过系统发育分析了28名受试者(BMI 18.6-60.3 kg/m2)的粪便微生物群结构,发现P. cinnamivorans与肥胖患者的局部和全身炎症密切相关。同样,一项针对个体、群体特异性肠道微生物群的研究表明,在超重男性中,P. cinnamivorans与组织特异性胰岛素敏感性之间存在联系。总的来说,这些结果表明,肠道共生P. cinnamivorans是一种新型益生菌,有可能被用作减轻肥胖及其相关合并症的治疗靶点。然而,据文献报道,益生菌对宿主健康终点的影响存在很大程度的差异,这取决于所施用的物种/菌株。
本文研究了P. cinnamivorans (ATCC 700879)的作用,为今后对该属内其他菌株的鉴定提供了有用的数据。其他已知的与Papillibacter密切相关的菌株,如Faecabilacium和Subdoligranulum属,其潜在的抗肥胖作用也需要进一步关注和探索。 至于P. cinnamivorans减少饮食引起的肥胖的分子机制,本研究的RNA-seq结果已经证明了在减少炎症方面的关键作用。结肠和血清中细胞因子水平的降低也证实了这一观点。目前HFD诱导的慢性炎症和肥胖相关疾病的模型主要是由肠道微生物群的生态失调和体循环中LPS水平的升高来解释的。先前的研究表明,过量的脂肪摄入会增加肠道通透性,使脂多糖进入肠肝循环。因此,长期升高的循环肠道源性LPS或“代谢性内毒素血症”可通过激活TLR4信号导致持续的全身性炎症。此外,先前的一项研究表明,肥胖动物体内促炎细胞因子(如TNF-α、IL-6和IL-18)的过量产生可能是导致慢性炎症和代谢紊乱的原因。同样,一项对灵芝菌丝水提物的研究发现,它可以增强AKT的磷酸化,降低肝脏中促炎细胞因子的表达,从而改善胰岛素敏感性。本研究的结果表明,添加P. cinnamivorans可以改善HFD喂养的肥胖小鼠的肠道屏障完整性,减少代谢性内毒素血症,并减轻结肠和血清中细胞因子的产生。此外,我们确定JAK-STAT信号是负责这些作用的主要分子机制。尽管如此,我们不能排除P. cinnamivorans也可能直接影响TLR2等促炎信号通路的可能性,TLR2已被报道控制肥胖和胰岛素抵抗。 在肥胖背景下,炎症的传统认知主要集中在炎症介质对与肥胖相关的继发性代谢紊乱发病机制的有害影响。本研究的实验表明,在HFD喂养的小鼠中,P. cinnamivorans降低了参与肠道脂肪酸吸收的基因的表达,并增强了肝脏产热。控制产热可以增加能量消耗并改善新陈代谢。这些结果表明,P. cinnamivorans可以通过降低脂质吸收和促进肝脏产热两种途径的结合来减轻肥胖。
这一结论与先前的一项研究一致,该研究表明,肝脏产热升高可以改善代谢健康并减轻体重增加。
综上所述,这项体内小鼠研究的结果表明,AAP通过以肠道微生物依赖的方式调节炎症反应、肠道通透性和脂质转运/代谢,减轻了肥胖和相关的代谢失调。这些发现为AAP作为益生元的应用提供了基础,同时也证明了进一步评估肠道共生P. cinnamivorans作为治疗和预防肥胖及其代谢合并症的潜在下一代益生菌的必要性。
本文由“健康号”用户上传、授权发布,以上内容(含文字、图片、视频)不代表健康界立场。“健康号”系信息发布平台,仅提供信息存储服务,如有转载、侵权等任何问题,请联系健康界(jkh@hmkx.cn)处理。
相关知识
常吃黑木耳,竟然有这些好处,百分之九十的人不知道
科研丨山东农大: 金针菇多糖通过调节肠道炎症、肠道菌群和肠道屏障来抑制镉诱导的小鼠肠道损伤(国人佳作)
科研丨中国环科院: 聚苯乙烯微塑料通过重塑肠道微生物群和促进脂肪酸合成引发小鼠肥胖(国人佳作)
闯入健康食品赛道,黑木耳正在成为“肥胖狙击手”!
科研丨北京生科院&陆军军医大学:一种新型肽通过抑制食欲和调节肠道微生物群来预防饮食引起的肥胖(国人佳作)
百趣代谢组学分享:黑木耳多糖对小鼠肠道微生物及代谢表型的影响
科研丨华农&广中医二附院: 植物甾醇通过调节小鼠肠道菌群和胆固醇代谢缓解高脂血症(国人佳作)
黑木耳子实体粉代替部分膳食对高脂模型小鼠营养性肥胖预防作用
抗肥胖新思路:发现可预防肥胖的人类肠道细菌代谢物
连发3篇Science:浙江大学王宇浩等发现肠道菌群调控脂质代谢新机制
网址: 科研丨浙大: 木耳多糖通过肠道共生Papillibacter cinnamivorans减轻小鼠肥胖(国人佳作) https://m.trfsz.com/newsview1925671.html