什么是氨基酸?
哪些氨基酸能够被植物吸收利用?
各种氨基酸的来源及在植物内有哪些功能?
▍什么是氨基酸?
氨基酸(amino acid),是含有氨基和羧基的一类有机化合物的通称。强调一下,它是有机化合物,是组成蛋白质的基本单位,是一切生命的基础,对于同样是生命体的植物来讲,氨基酸是其构建生命大厦的基石。
20世纪以来,科学家对氨基酸的应用研究重点一直放在人类营养和动物营养上,忽视了其在植物营养上的重要作用。最近几十年,植物生理学逐渐发展起来,氨基酸的重要作用也被发掘了出来。
▍哪些氨基酸能够被植物吸收利用?
首先科学家发现氨基酸有左旋和右旋之分,被定义为L-型氨基酸(左旋氨基酸)和D-型氨基酸(右旋氨基酸),L-型氨基酸是D-型氨基酸的镜像,就像是人的双手,左手是右手的镜像,左旋就像人的左手,右旋就像人的右手。

动植物只能利用L-型氨基酸(左旋氨基酸),而D-型氨基酸只能够被某些细菌和真菌所利用,不能给动植物体所利用。因此,只有左旋氨基酸才具有生物活性,才能被动植物所吸收利用。
▍18种氨基酸对植物的生理作用
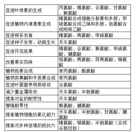
1. 丙氨酸Alanine:增加叶绿素的合成,调节叶片气孔,抵抗病菌入侵。
2. 精氨酸Arginine:促进根系生长; 提高植物的耐盐能力。
3. 天门冬氨酸Aspartate:促进种子发芽和蛋白质的合成,并在快速生长期提供充足的氮元素。
4. 半胱氨酸Cysteine:具有抗氧化的作用,维持细胞功能。
5. 谷氨酸Glutamate:降低作物中的硝酸盐含量。促进种子发芽,促进叶片光合作用,增加叶绿素的合成。
6. 甘氨酸Glycine:增强作物的光合作用,有利于作物生长,增加作物含糖量。而且它是天然的金属螯合剂。
7. 组氨酸Histidine:调节叶片气孔,抵抗病菌入侵。促进细胞分裂素的合成。
8. 异亮氨酸、亮氨酸Isoleucine and leucine:提高耐盐能力,提升花粉的活力和芳香性,促进萌芽。

9. 赖氨酸Lysine:促进叶绿素的合成,增强植物抗寒抗旱的能力。
10. 蛋氨酸Methionine:促进植物内源激素乙烯和多胺的合成。
11. 苯丙氨酸Phenylalanine:促进木质素和花青素的合成。
12. 脯氨酸Proline:提高植物对渗透胁迫的抗性和花粉的活力。
13. 丝氨酸Serine:参与细胞分化,促进发芽。
14. 苏氨酸Threonine:提高植物的耐受性,减少虫害,改善腐殖质化过程。
15. 色氨酸Tryptophan:促进内源激素生长素吲哚乙酸的合成,改善芳香族化合物的合成。
16. 酪氨酸Tyrosine:增强植物的抗旱性,提升花粉的活力和促进萌芽。
17. 缬氨酸Valine:提高种子发芽率和改善作物风味。

▲种植中根据想要达到哪些效果使用什么样的氨基酸
▍氨基酸的生产工艺
不同的生产方法对氨基酸的效果也有很大影响,氨基酸的生产方法包括化学合成法、酶解法、微生物发酵法、水解法,目前农业上主要采用的是水解法和酶解法。
酸、碱水解法
此种生产方法生产成本低,工艺相对简单,采用盐酸、硫酸或者烧碱进行水解处理,然后经过中和、浓缩等工艺,最后生产出氨基酸,因此生产出的氨基酸不仅左旋氨基酸被破坏,其中通常氯离子或者钠离子含量高。
酸解时色氨酸、羟基氨基酸(丝氨酸、苏氨酸)容易被分解;碱解时精氨酸会脱氨损失,这些氨基酸对植物有特定的生长调节作用;且生命活性物质如核苷酸、多肽等含量低,多数被破坏。(市面上有部分企业就是采用这种氨基酸来源)

酶解法
此种方法相对氨基酸种类保留比较全面,植物可吸收的左旋氨基酸得到保护,寡肽含量较高,有害物质少,在农业中应用无疑是最适合的。
一些先进的技术可以根据分子量需求进行定向剪切,得到需要的分子量区间,如寡肽的分子量在1000道尔顿以下,更利于作物吸收利用,但技术要求比较高。

▍植物源&动物源氨基酸
蛋白分为植物性蛋白和动物性蛋白,蛋白经过分解后形成氨基酸,也就是我们说的植物源氨基酸和动物源氨基酸。经常会有人问,植物源氨基酸和动物源氨基酸哪种好,针对这个问题也出现过很多争论,各说各有理。
实际不管是哪种来源的氨基酸,没有好与坏之分,这个问题好比是问人吃肉好,还是吃鱼好,还是吃大豆好。人为什么五谷杂粮、鱼、肉都要吃,为什么要均衡饮食才能身体健康,就是因为不同的食物中的氨基酸组成比例不同,20种基本的氨基酸靠某一种食物不可能涵盖的全面,或是不可能均衡,不同的氨基酸对人体都有各自的作用,对于植物也是一样,不同来源的氨基酸组成比例不同,对植物的生理功能影响也是不一样的。
人可以将蛋白类食物经过牙齿粉碎,然后进入肠胃,经过胃酸和肠道的胰酶分解,将蛋白质分解成多肽、寡肽、小肽、游离氨基酸等进行吸收。但是植物不具备这些分解功能,只能人为的分解后进行叶面或是根部补充,虽然植物自身可以合成所需的各种氨基酸,但是受不良气候和病虫害、药害等各种逆境影响,有些氨基酸的合成受到限制或是合成功能减弱,就需要通过根部或是叶面外源的补充来调节植物达到各种生理平衡,促使植物生长达到最佳状态,这也是我们使用氨基酸类生物刺激素的目的。
植物源氨基酸常见的来源有大豆、小麦、燕麦、玉米等,动物源蛋白来源相对比较广泛,动物毛发(羽毛、猪鬃等)、蚕蛹、动物血液、内脏、皮骨、低值鱼等都可以被水解成可利用的氨基酸,而同样是植物源的所含的氨基酸比例也大不相同,动物源的亦是如此。比如,水解动物毛发中含胱氨酸、丝氨酸较高,水解动物皮骨中含甘氨酸、脯氨酸较高,动物血液里含亮氨酸、苯丙氨酸较高,玉米、小麦中则含谷氨酸较高。
不同来源的氨基酸因氨基酸的组成比例不同,对作物的效果表现是有差异的。如需要提高作物的抗逆性,含脯氨酸、甘氨酸较高的动物皮骨来源的氨基酸是最佳的选择,如要增加植物的木质化、控梢、增加花青素,那含苯丙氨酸较高的动物血液来源的氨基酸是较好的选择,如果是绿叶、促长,那含谷氨酸较高的小麦、玉米等植物性氨基酸原料效果突出。所以说,植物源氨基酸和动物源氨基酸没有好坏之分,只有针对其特性,才能更好的发挥作用。
我们只有充分发掘并了解氨基酸对植物生长中的作用,才能根据这些特性有针对性的更好的去开发和应用好各种氨基酸,对现代农业产生更大的推动的作用!
相关知识
氨基酸奶粉的营养价值
人体的六种重要氨基酸是什么
康琼浆氨基酸的作用与功效 康琼浆氨基酸的价格
康琼浆氨基酸的作用与功效 康琼氨基酸哪里有买
康琼浆氨基酸功效和副作用 康琼浆氨基酸的三大作用
甲壳素在农业上的应用
蛋白质粉的营养价值评价
琼浆氨基酸的作用 琼浆氨基酸的三大功效
地热资源在现代农业利用中的应用潜力巨大
琼浆氨基酸的副作用 琼浆氨基酸吃多久见效
网址: 十八种氨基酸在农业上的应用价值 https://m.trfsz.com/newsview883500.html